WARNING:
JavaScript is turned OFF. None of the links on this concept map will
work until it is reactivated.
If you need help turning JavaScript On, click here.
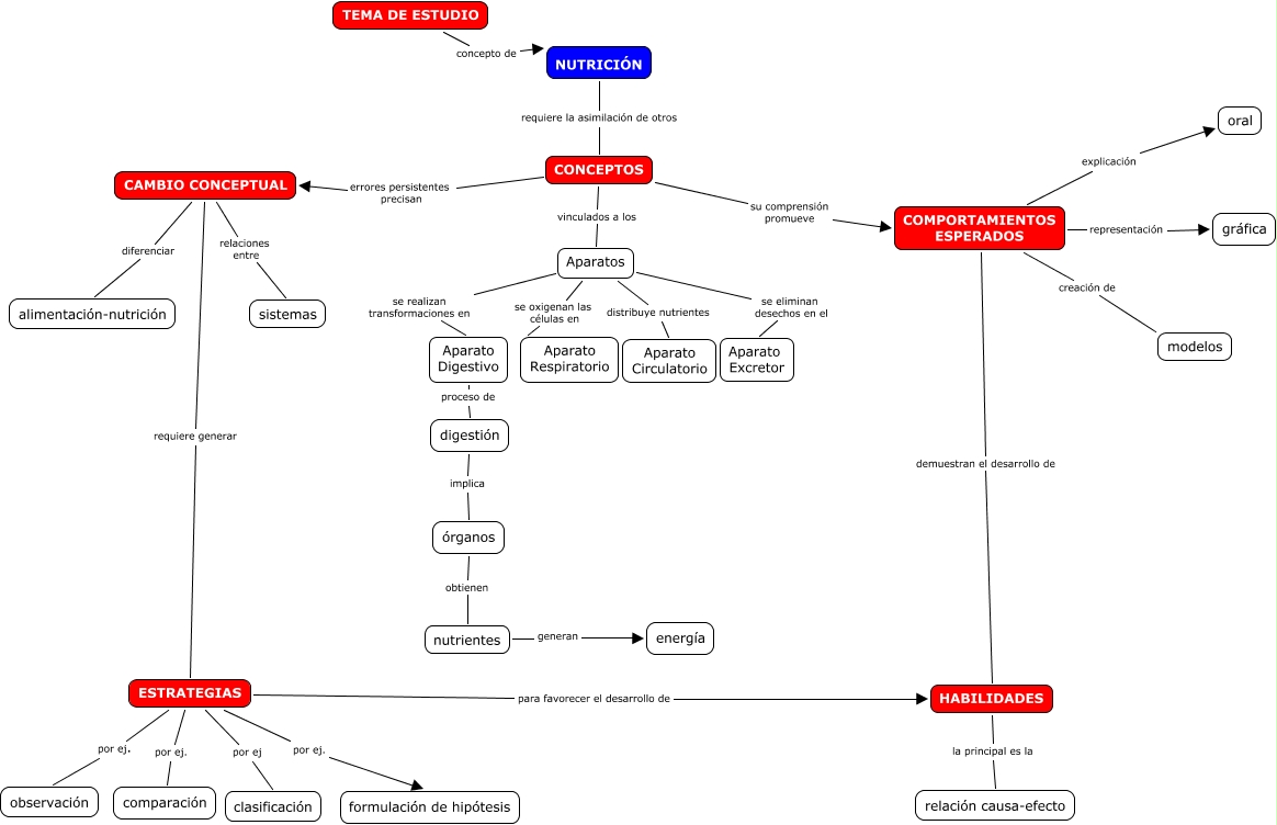
Este Cmap, tiene información relacionada con: mapa conceptual-NÁTALY, COMPORTAMIENTOS ESPERADOS representación gráfica, ESTRATEGIAS por ej. observación, nutrientes generan energía, COMPORTAMIENTOS ESPERADOS explicación oral, ESTRATEGIAS para favorecer el desarrollo de HABILIDADES, CONCEPTOS vinculados a los Aparatos, NUTRICIÓN requiere la asimilación de otros CONCEPTOS, Aparato Digestivo proceso de digestión, Aparatos se realizan transformaciones en Aparato Digestivo, CONCEPTOS errores persistentes precisan CAMBIO CONCEPTUAL, TEMA DE ESTUDIO concepto de NUTRICIÓN, CONCEPTOS su comprensión promueve COMPORTAMIENTOS ESPERADOS, Aparatos se eliminan desechos en el Aparato Excretor, ESTRATEGIAS por ej. formulación de hipótesis, Aparatos distribuye nutrientes Aparato Circulatorio, COMPORTAMIENTOS ESPERADOS demuestran el desarrollo de HABILIDADES, CAMBIO CONCEPTUAL relaciones entre sistemas, Aparatos se oxigenan las células en Aparato Respiratorio, HABILIDADES la principal es la relación causa-efecto, órganos obtienen nutrientes