WARNING:
JavaScript is turned OFF. None of the links on this concept map will
work until it is reactivated.
If you need help turning JavaScript On, click here.
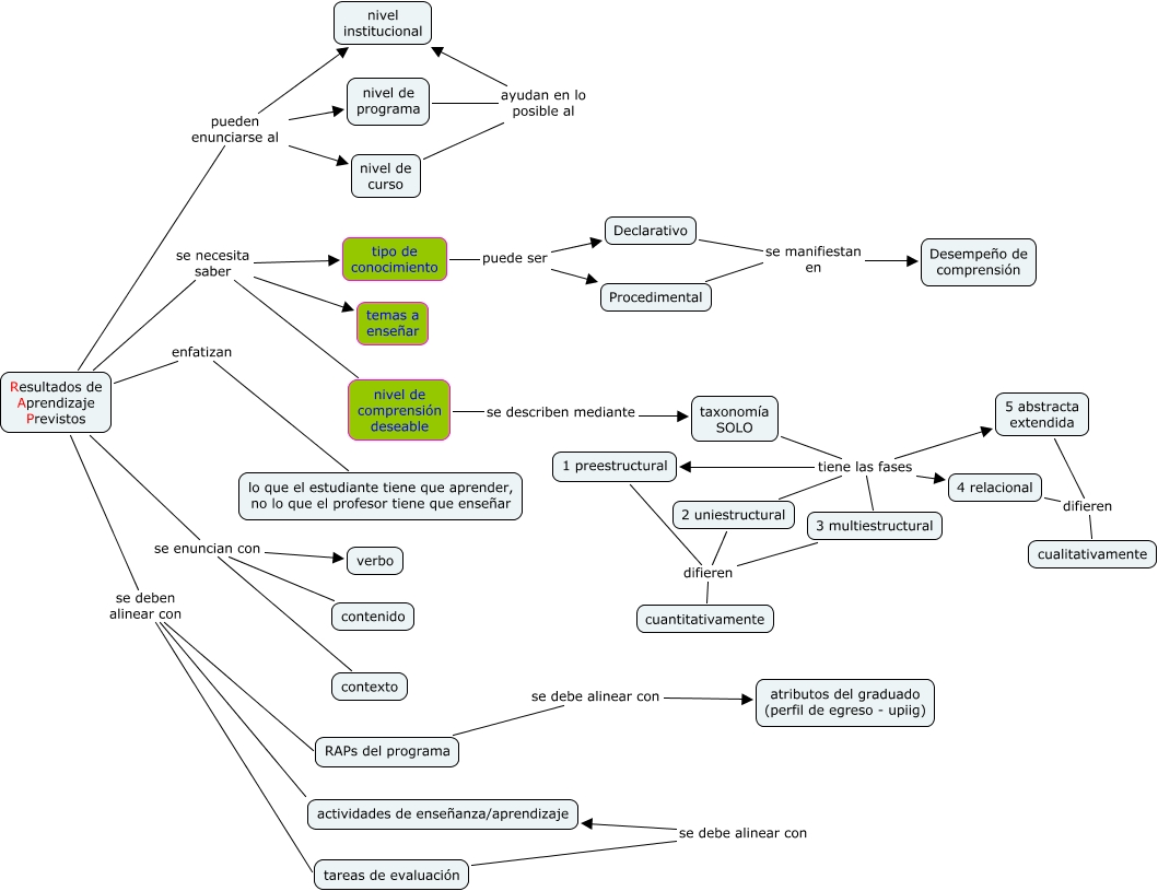
Este Cmap, tiene información relacionada con: Resultados de Aprendizaje Previstos, taxonomía SOLO tiene las fases 1 preestructural, nivel de programa ayudan en lo posible al nivel institucional, Resultados de Aprendizaje Previstos se deben alinear con actividades de enseñanza/aprendizaje, nivel de curso ayudan en lo posible al nivel institucional, taxonomía SOLO tiene las fases 4 relacional, Resultados de Aprendizaje Previstos enfatizan lo que el estudiante tiene que aprender, no lo que el profesor tiene que enseñar, tipo de conocimiento puede ser Procedimental, 3 multiestructural difieren cuantitativamente, Resultados de Aprendizaje Previstos se necesita saber temas a enseñar, 4 relacional difieren cualitativamente, 1 preestructural difieren cuantitativamente, taxonomía SOLO tiene las fases 2 uniestructural, Resultados de Aprendizaje Previstos se necesita saber nivel de comprensión deseable, tareas de evaluación se debe alinear con actividades de enseñanza/aprendizaje, Resultados de Aprendizaje Previstos se enuncian con contexto, taxonomía SOLO tiene las fases 3 multiestructural, Resultados de Aprendizaje Previstos pueden enunciarse al nivel institucional, Resultados de Aprendizaje Previstos se enuncian con contenido, Resultados de Aprendizaje Previstos se necesita saber tipo de conocimiento, tipo de conocimiento puede ser Declarativo