WARNING:
JavaScript is turned OFF. None of the links on this concept map will
work until it is reactivated.
If you need help turning JavaScript On, click here.
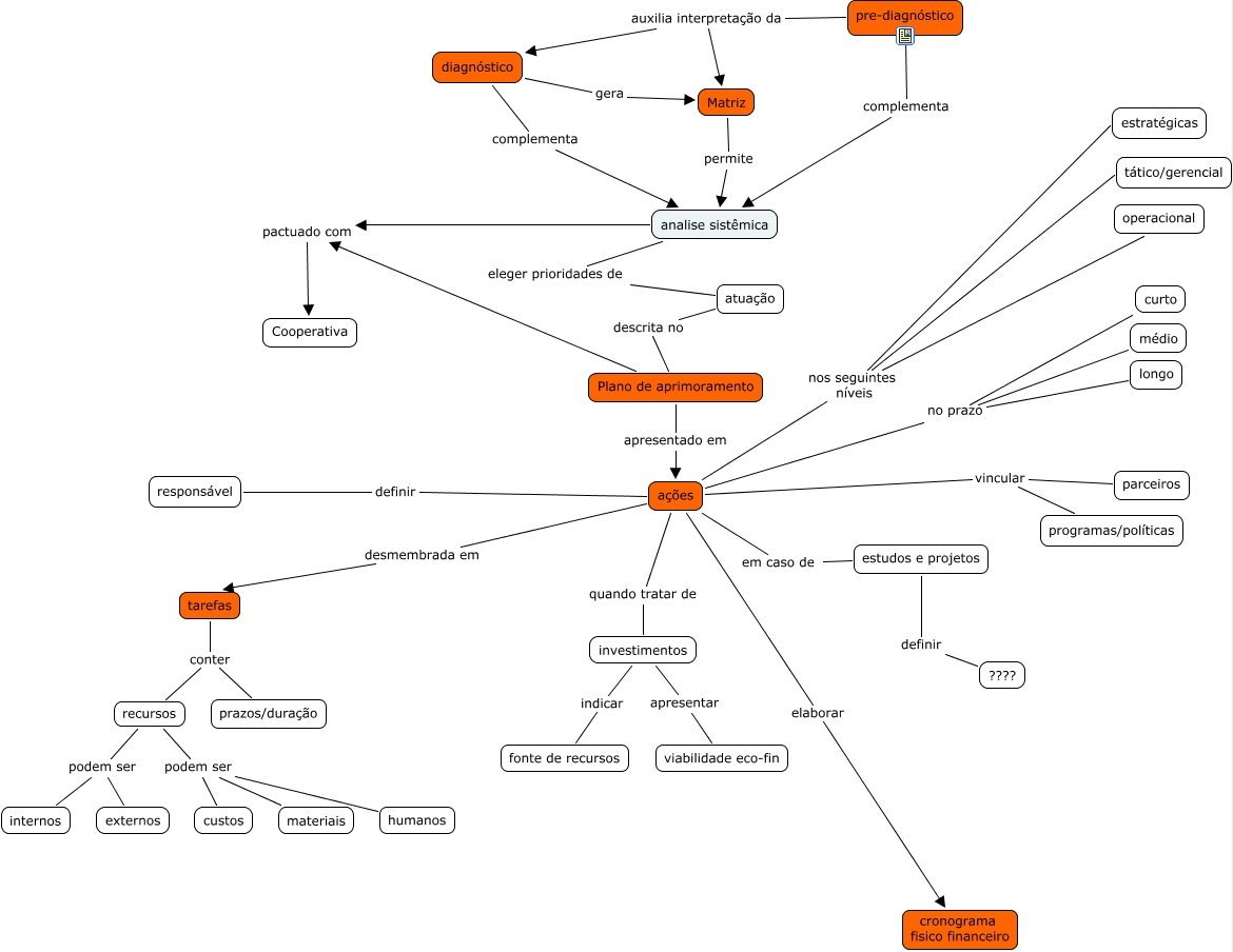
Esse mapa conceitual, produzido no IHMC CmapTools, tem a informação relacionada a: plano aprimoramento, ações vincular programas/políticas, ações vincular parceiros, recursos podem ser externos, recursos podem ser humanos, recursos podem ser custos, ações quando tratar de investimentos, analise sistêmica pactuado com Cooperativa, Plano de aprimoramento pactuado com Cooperativa, pre-diagnóstico auxilia interpretação da diagnóstico, pre-diagnóstico auxilia interpretação da Matriz, ações nos seguintes níveis operacional, atuação descrita no Plano de aprimoramento, ações nos seguintes níveis tático/gerencial, ações em caso de estudos e projetos, ações no prazo curto, diagnóstico gera Matriz, Plano de aprimoramento apresentado em ações, ações no prazo longo, ações elaborar cronograma fisico financeiro, Matriz permite analise sistêmica