WARNING:
JavaScript is turned OFF. None of the links on this concept map will
work until it is reactivated.
If you need help turning JavaScript On, click here.
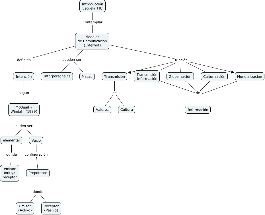
Este Cmap, tiene información relacionada con: Escuela TIC, Modelos de Comunicación (Internet) pueden ser Interpersonales, Transmisión de Cultura, Modelos de Comunicación (Internet) función Mundialización, Culturización de Información, Transmisión Información de Información, Modelos de Comunicación (Internet) pueden ser Masas, Introducción Escuela TIC Contemplar Modelos de Comunicación (Internet), McQuail y Windahl (1989) puden ser elemental, Modelos de Comunicación (Internet) definido Intención, Modelos de Comunicación (Internet) función Transmisión, Modelos de Comunicación (Internet) función Globalización, Intención según McQuail y Windahl (1989), Transmisión de Valores, Vacio configuración Prepotente, Globalización de Información, Modelos de Comunicación (Internet) función Transmisión Información, Prepotente donde Emisor (Activo), McQuail y Windahl (1989) puden ser Vacio, Modelos de Comunicación (Internet) función Culturización, Mundialización de Información