WARNING:
JavaScript is turned OFF. None of the links on this concept map will
work until it is reactivated.
If you need help turning JavaScript On, click here.
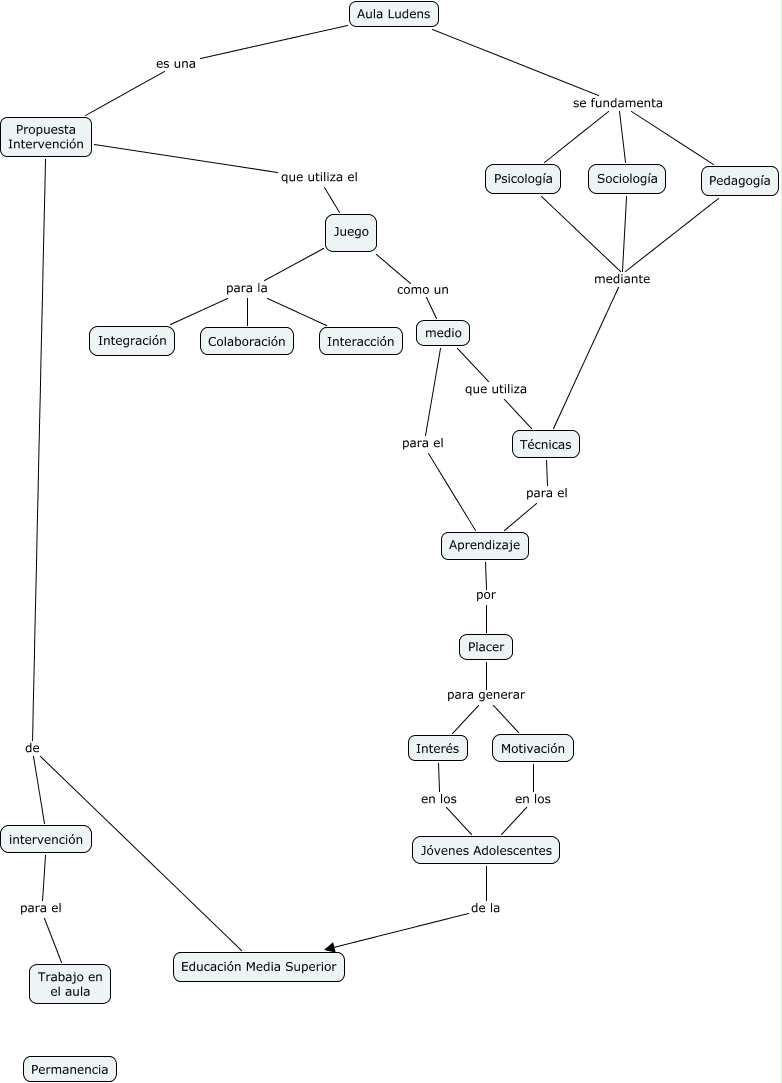
Este Cmap, tiene información relacionada con: Aula Ludens, Aprendizaje por Placer, Juego para la Integración, Juego para la Interacción, Jóvenes Adolescentes de la Educación Media Superior, Pedagogía mediante Técnicas, Interés en los Jóvenes Adolescentes, Aula Ludens se fundamenta Pedagogía, Juego para la Colaboración, Sociología mediante Técnicas, Psicología mediante Técnicas, Aula Ludens se fundamenta Psicología, Propuesta Intervención de Educación Media Superior, Motivación en los Jóvenes Adolescentes, Placer para generar Interés, Técnicas para el Aprendizaje, Juego como un medio, Placer para generar Motivación, medio para el Aprendizaje, Aula Ludens es una Propuesta Intervención, Propuesta Intervención que utiliza el Juego