WARNING:
JavaScript is turned OFF. None of the links on this concept map will
work until it is reactivated.
If you need help turning JavaScript On, click here.
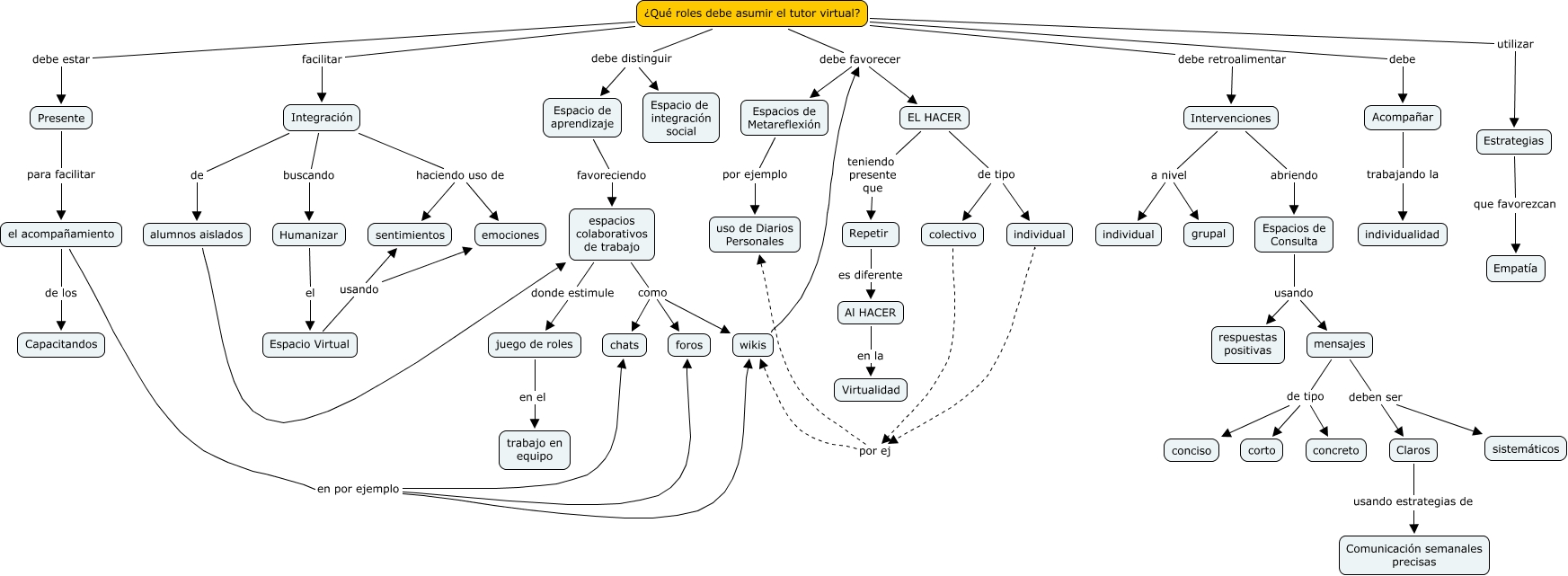
Este Cmap, tiene información relacionada con: El tutor e-learning, individual por ej wikis, Estrategias que favorezcan Empatía, mensajes de tipo conciso, el acompañamiento de los Capacitandos, Espacios de Metareflexión por ejemplo uso de Diarios Personales, wikis debe favorecer EL HACER, Intervenciones a nivel individual, EL HACER de tipo colectivo, mensajes deben ser Claros, Integración de alumnos aislados, Al HACER en la Virtualidad, Acompañar trabajando la individualidad, ¿Qué roles debe asumir el tutor virtual? debe retroalimentar Intervenciones, mensajes de tipo concreto, Espacio Virtual usando emociones, ¿Qué roles debe asumir el tutor virtual? debe distinguir Espacio de integración social, Repetir es diferente Al HACER, el acompañamiento en por ejemplo foros, colectivo por ej wikis, Espacios de Consulta usando respuestas positivas