WARNING:
JavaScript is turned OFF. None of the links on this concept map will
work until it is reactivated.
If you need help turning JavaScript On, click here.
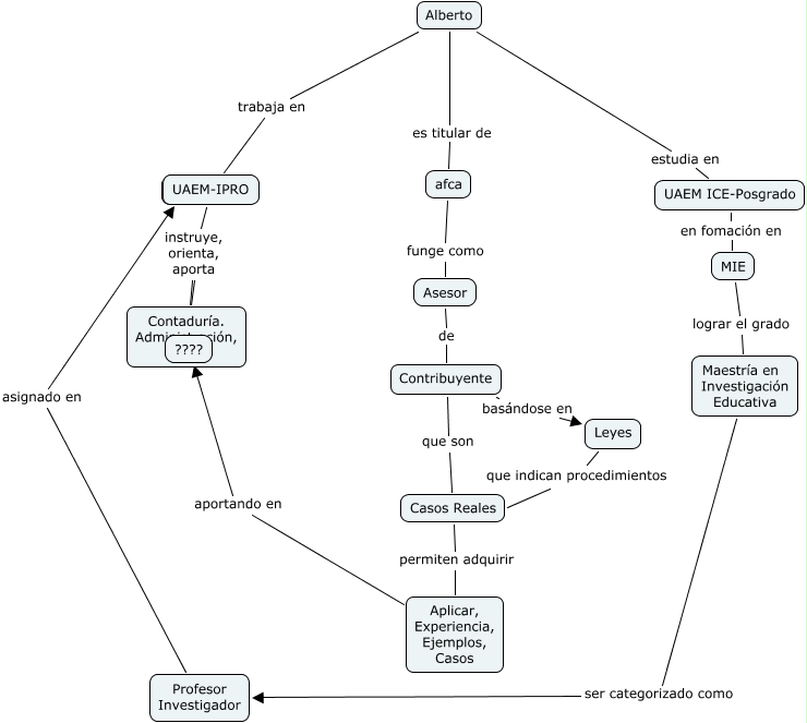
Este Cmap, tiene información relacionada con: Mapa AAA, Alberto trabaja en UAEM-IPRO, Maestría en Investigación Educativa ser categorizado como Profesor Investigador, UAEM-IPRO instruye, orienta, aporta Contaduría. Administración, otras., Contribuyente que son Casos Reales, Profesor Investigador asignado en ????, Alberto estudia en UAEM ICE-Posgrado, Casos Reales permiten adquirir Aplicar, Experiencia, Ejemplos, Casos, UAEM ICE-Posgrado en fomación en MIE, Alberto es titular de afca, afca funge como Asesor, Contribuyente basándose en Leyes, Aplicar, Experiencia, Ejemplos, Casos aportando en ????, MIE lograr el grado Maestría en Investigación Educativa, Asesor de Contribuyente, Leyes que indican procedimientos Casos Reales