WARNING:
JavaScript is turned OFF. None of the links on this concept map will
work until it is reactivated.
If you need help turning JavaScript On, click here.
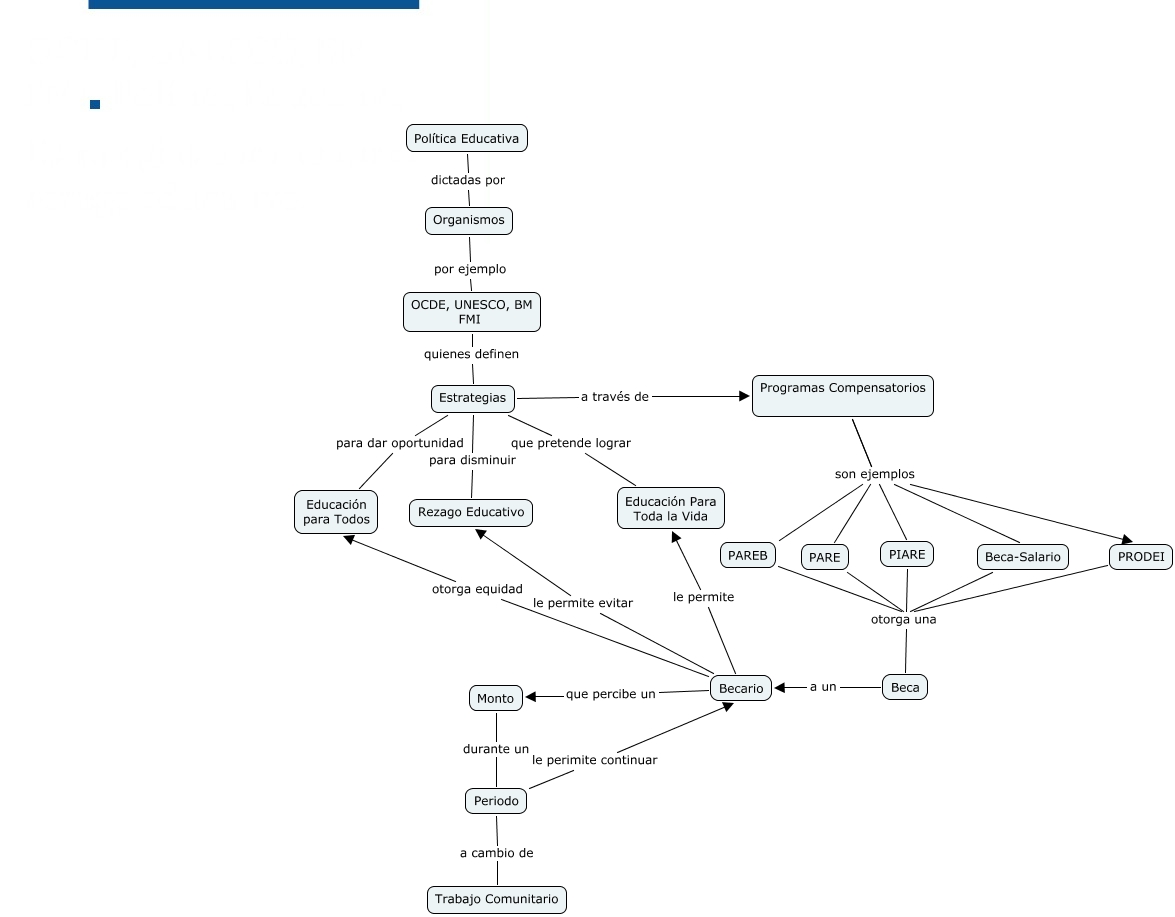
Este Cmap, tiene información relacionada con: Mconceptos10ix13, Becario le permite evitar Rezago Educativo, Programas Compensatorios son ejemplos PRODEI, Programas Compensatorios son ejemplos Beca-Salario, Monto durante un Periodo, Programas Compensatorios son ejemplos PARE, Programas Compensatorios son ejemplos PARE, PARE otorga una Beca, Programas Compensatorios son ejemplos Beca-Salario, Becario otorga equidad Educación para Todos, Organismos por ejemplo OCDE, UNESCO, BM FMI, Programas Compensatorios son ejemplos PRODEI, Periodo a cambio de Trabajo Comunitario, Programas Compensatorios son ejemplos PIARE, Becario le permite Educación Para Toda la Vida, Becario que percibe un Monto, Estrategias para dar oportunidad Educación para Todos, Estrategias que pretende lograr Educación Para Toda la Vida, Programas Compensatorios son ejemplos PIARE, Periodo le perimite continuar Becario, Programas Compensatorios son ejemplos PAREB