WARNING:
JavaScript is turned OFF. None of the links on this concept map will
work until it is reactivated.
If you need help turning JavaScript On, click here.
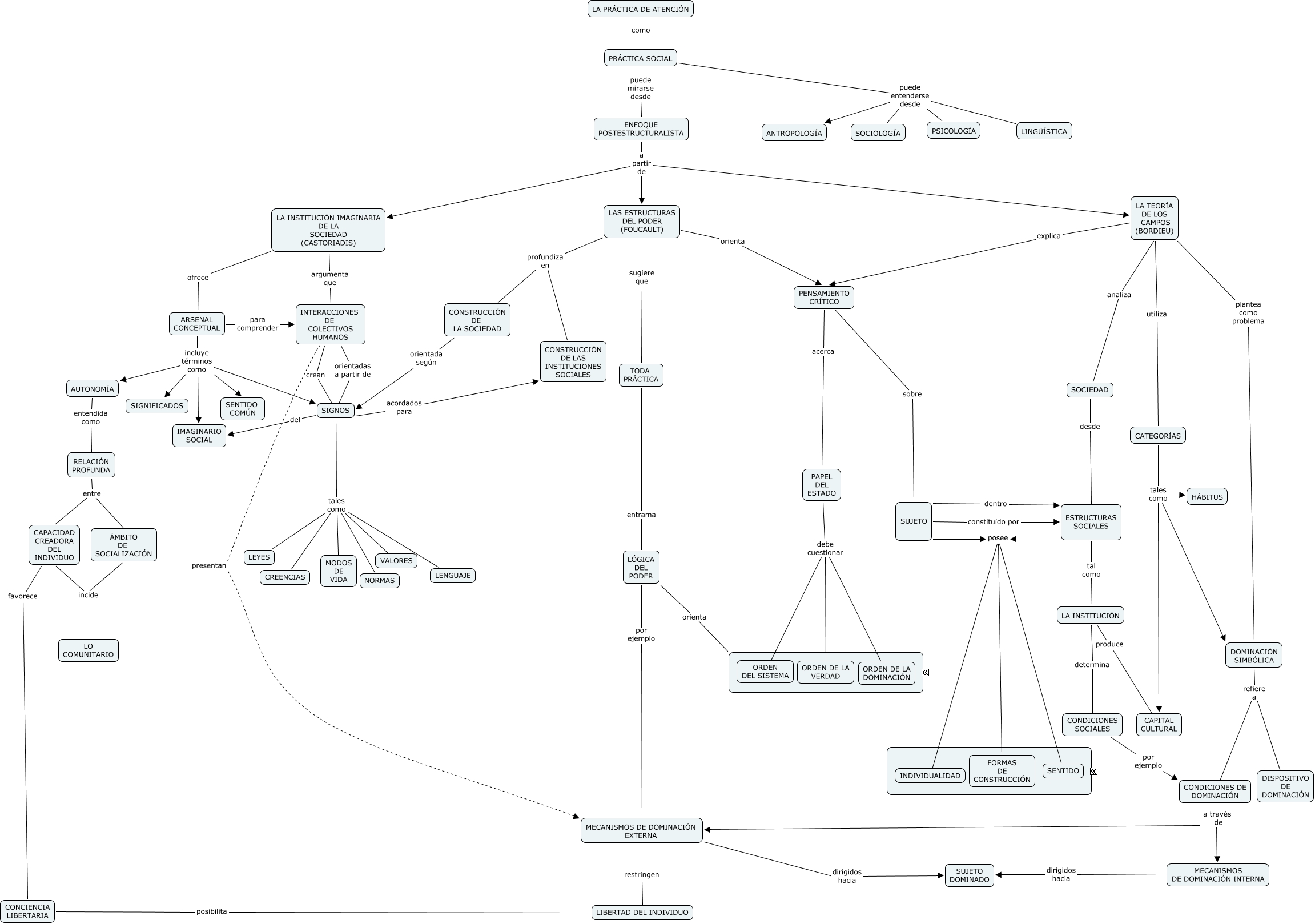
Este Cmap, tiene información relacionada con: APROXIMACIÓN AL MARCO TEÓRICO, RELACIÓN PROFUNDA entre CAPACIDAD CREADORA DEL INDIVIDUO, LA TEORÍA DE LOS CAMPOS (BORDIEU) explica PENSAMIENTO CRÍTICO, CATEGORÍAS tales como HÁBITUS, ÁMBITO DE SOCIALIZACIÓN incide LO COMUNITARIO, ENFOQUE POSTESTRUCTURALISTA a partir de LAS ESTRUCTURAS DEL PODER (FOUCAULT), ENFOQUE POSTESTRUCTURALISTA a partir de LA INSTITUCIÓN IMAGINARIA DE LA SOCIEDAD (CASTORIADIS), SUJETO posee FORMAS DE CONSTRUCCIÓN, MECANISMOS DE DOMINACIÓN EXTERNA restringen LIBERTAD DEL INDIVIDUO, CONSTRUCCIÓN DE LA SOCIEDAD orientada según SIGNOS, MECANISMOS DE DOMINACIÓN INTERNA dirigidos hacia SUJETO DOMINADO, LA INSTITUCIÓN IMAGINARIA DE LA SOCIEDAD (CASTORIADIS) argumenta que INTERACCIONES DE COLECTIVOS HUMANOS, SIGNOS tales como NORMAS, ARSENAL CONCEPTUAL incluye términos como AUTONOMÍA, LA TEORÍA DE LOS CAMPOS (BORDIEU) utiliza CATEGORÍAS, ENFOQUE POSTESTRUCTURALISTA a partir de LA TEORÍA DE LOS CAMPOS (BORDIEU), AUTONOMÍA entendida como RELACIÓN PROFUNDA, PRÁCTICA SOCIAL puede entenderse desde PSICOLOGÍA, MECANISMOS DE DOMINACIÓN EXTERNA dirigidos hacia SUJETO DOMINADO, CATEGORÍAS tales como DOMINACIÓN SIMBÓLICA, ESTRUCTURAS SOCIALES tal como LA INSTITUCIÓN