WARNING:
JavaScript is turned OFF. None of the links on this concept map will
work until it is reactivated.
If you need help turning JavaScript On, click here.
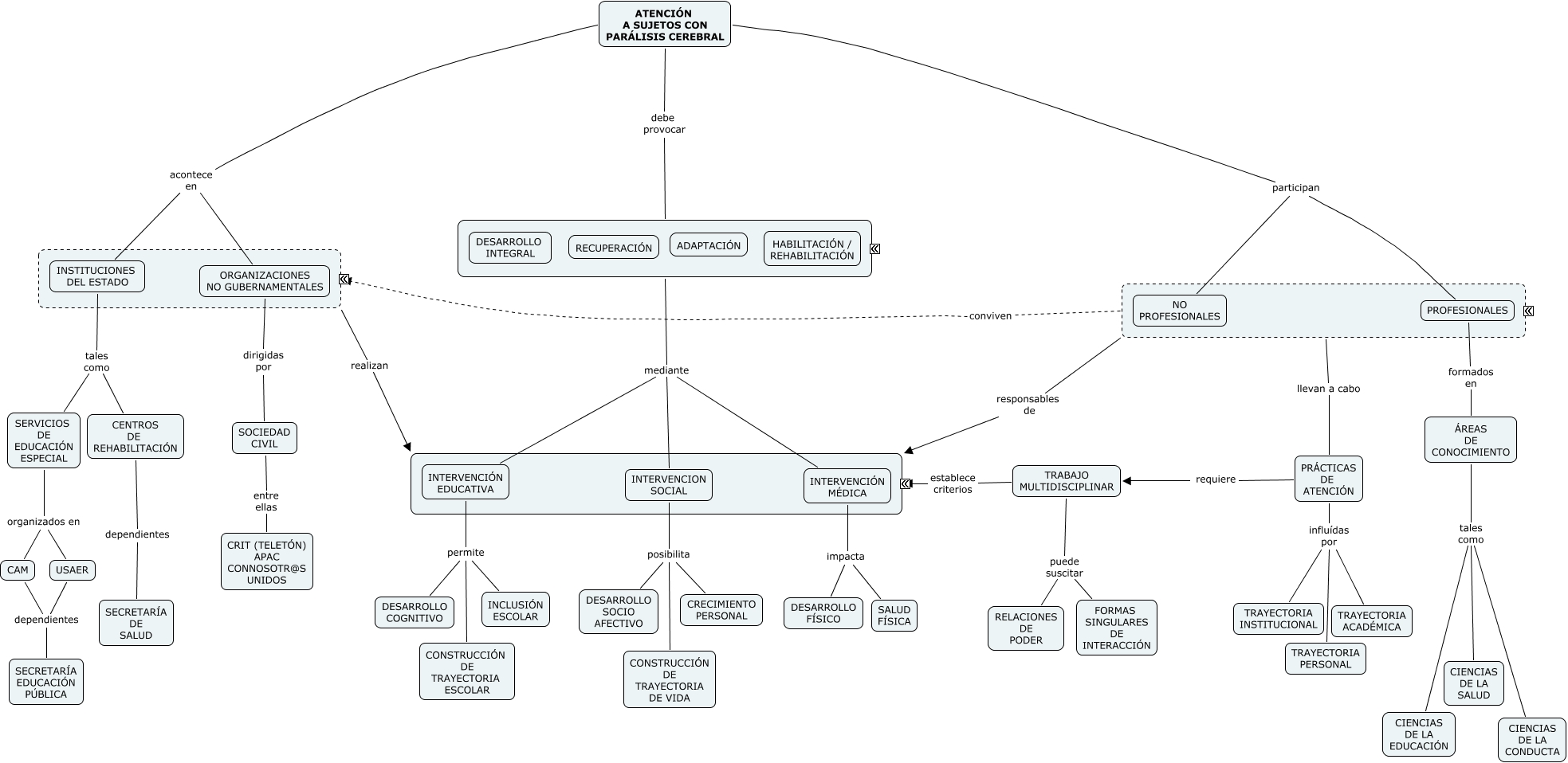
Este Cmap, tiene información relacionada con: CONTEXTO DE LA PREGUNTA DE INVESTIGACIÓN, ???? conviven ????, SERVICIOS DE EDUCACIÓN ESPECIAL organizados en CAM, ÁREAS DE CONOCIMIENTO tales como CIENCIAS DE LA EDUCACIÓN, PRÁCTICAS DE ATENCIÓN influídas por TRAYECTORIA PERSONAL, PROFESIONALES formados en ÁREAS DE CONOCIMIENTO, INTERVENCION SOCIAL posibilita DESARROLLO SOCIO AFECTIVO, ATENCIÓN A SUJETOS CON PARÁLISIS CEREBRAL debe provocar ????, SERVICIOS DE EDUCACIÓN ESPECIAL organizados en USAER, INSTITUCIONES DEL ESTADO tales como SERVICIOS DE EDUCACIÓN ESPECIAL, INTERVENCIÓN EDUCATIVA permite DESARROLLO COGNITIVO, ???? realizan ????, SOCIEDAD CIVIL entre ellas CRIT (TELETÓN) APAC CONNOSOTR@S UNIDOS, INTERVENCION SOCIAL posibilita CRECIMIENTO PERSONAL, PRÁCTICAS DE ATENCIÓN requiere TRABAJO MULTIDISCIPLINAR, ATENCIÓN A SUJETOS CON PARÁLISIS CEREBRAL acontece en ORGANIZACIONES NO GUBERNAMENTALES, INTERVENCIÓN EDUCATIVA permite INCLUSIÓN ESCOLAR, ATENCIÓN A SUJETOS CON PARÁLISIS CEREBRAL participan PROFESIONALES, ???? responsables de ????, ÁREAS DE CONOCIMIENTO tales como CIENCIAS DE LA SALUD, PRÁCTICAS DE ATENCIÓN influídas por TRAYECTORIA ACADÉMICA