WARNING:
JavaScript is turned OFF. None of the links on this concept map will
work until it is reactivated.
If you need help turning JavaScript On, click here.
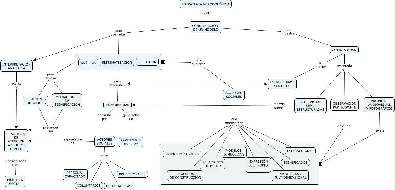
Este Cmap, tiene información relacionada con: APROXIMACIÓN A LA METODOLOGÍA DE INVESTIGACIÓN, CONSTRUCCIÓN DE UN MODELO que permita ????, RELACIONES SIMBÓLICAS presentes en PRÁCTICAS DE ATENCIÓN A SUJETOS CON PC, MATERIAL AUDIOVISUAL Y FOTOGRÁFICO revela ????, ACCIONES SOCIALES que manifiestan INTERACCIONES, ACCIONES SOCIALES que manifiestan INTERSUBJETIVIDAD, ACTORES SOCIALES tales como PROFESIONALES, EXPERIENCIAS generadas en CONTEXTOS DIVERSOS, MEDIACIONES DE SIGNIFICACIÓN presentes en PRÁCTICAS DE ATENCIÓN A SUJETOS CON PC, ???? para develar RELACIONES SIMBÓLICAS, ACCIONES SOCIALES que manifiestan PROCESOS DE CONSTRUCCIÓN, COTIDIANIDAD rescatada en OBSERVACIÓN PARTICIPANTE, OBSERVACIÓN PARTICIPANTE descubre ????, COTIDIANIDAD rescatada en MATERIAL AUDIOVISUAL Y FOTOGRÁFICO, ACCIONES SOCIALES que manifiestan SIGNIFICADOS, ACTORES SOCIALES tales como ESPECIALISTAS, COTIDIANIDAD rescatada en ENTREVISTAS SEMI- ESTRUCTURADAS, ENTREVISTAS SEMI- ESTRUCTURADAS informa sobre EXPERIENCIAS, CONSTRUCCIÓN DE UN MODELO que muestre COTIDIANIDAD, ACTORES SOCIALES tales como VOLUNTARIOS, ACCIONES SOCIALES que manifiestan NATURALEZA MULTIDIMENSIONAL