WARNING:
JavaScript is turned OFF. None of the links on this concept map will
work until it is reactivated.
If you need help turning JavaScript On, click here.
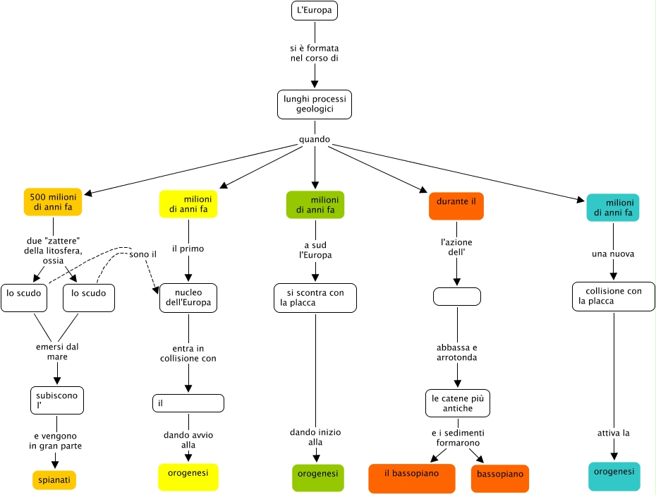
Questa Cmap, creata con IHMC CmapTools, contiene informazioni relative a: Geologia - La nascita dell'Europa - schema da completare, il Nordamerica dando avvio alla orogenesi caledoniana, si scontra con la placca africana dando inizio alla orogenesi ercinica, lo scudo Baltico sono il nucleo dell'Europa, 300 milioni di anni fa a sud l'Europa si scontra con la placca africana, le catene più antiche e i sedimenti formarono bassopiano Sarmatico, subiscono l'erosione e vengono in gran parte spianati, 500 milioni di anni fa due "zattere" della litosfera, ossia lo scudo Baltico, lunghi processi geologici quando 300 milioni di anni fa, lunghi processi geologici quando 500 milioni di anni fa, nucleo dell'Europa entra in collisione con il Nordamerica, erosione abbassa e arrotonda le catene più antiche, L'Europa si è formata nel corso di lunghi processi geologici, lo scudo Sarmatico sono il nucleo dell'Europa, 500 milioni di anni fa due "zattere" della litosfera, ossia lo scudo Sarmatico, lunghi processi geologici quando 65 milioni di anni fa, lunghi processi geologici quando 400 milioni di anni fa, le catene più antiche e i sedimenti formarono il bassopiano Franco-germanico, collisione con la placca africana attiva la orogenesi alpina, lo scudo Baltico emersi dal mare subiscono l'erosione, 65 milioni di anni fa una nuova collisione con la placca africana