WARNING:
JavaScript is turned OFF. None of the links on this concept map will
work until it is reactivated.
If you need help turning JavaScript On, click here.
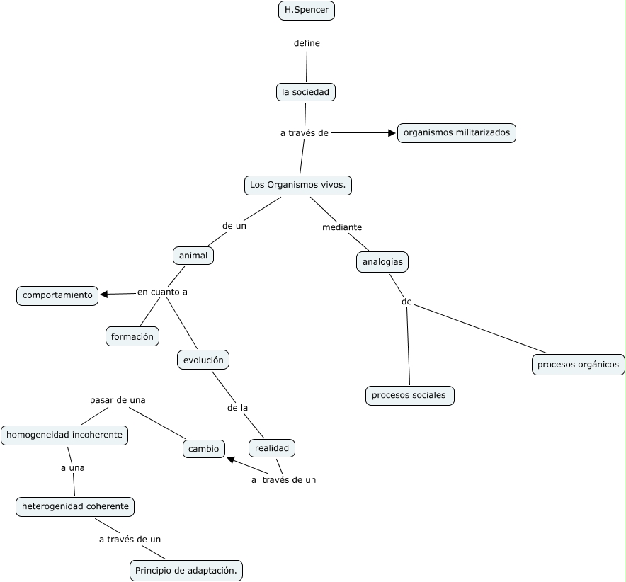
Este Cmap, tiene información relacionada con: seminario Teorico, animal en cuanto a evolución, cambio pasar de una homogeneidad incoherente, H.Spencer define la sociedad, homogeneidad incoherente a una heterogenidad coherente, animal en cuanto a comportamiento, la sociedad a través de Los Organismos vivos., Los Organismos vivos. mediante analogías, evolución de la realidad, realidad a través de un cambio, analogías de procesos sociales, la sociedad a través de organismos militarizados, Los Organismos vivos. de un animal, animal en cuanto a formación, analogías de procesos orgánicos, heterogenidad coherente a través de un Principio de adaptación.