WARNING:
JavaScript is turned OFF. None of the links on this concept map will
work until it is reactivated.
If you need help turning JavaScript On, click here.
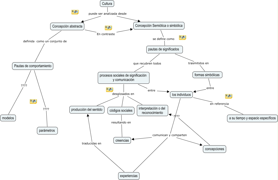
Este Cmap, tiene información relacionada con: La cutura como proceso simbólicoRevMAguilar, pautas de significados que recubren todos procesos sociales de significación y comunicación, Concepción abstracta En contraste Concepción Semiótica o simbólica, Cultura puede ser analizada desde Concepción abstracta, Cultura puede ser analizada desde Concepción Semiótica o simbólica, experiencias traducidas en producción del sentido, formas simbólicas entre los individuos, Pautas de comportamiento ???? parámetros, los individuos comunican y comparten concepciones, procesos sociales de significación y comunicación desglosados en producción del sentido, concepciones ???? interpretación o del reconocimiento, Concepción Semiótica o simbólica se define como pautas de significados, Concepción abstracta definida como un conjunto de Pautas de comportamiento, los individuos comunican y comparten creencias, Pautas de comportamiento ???? modelos, códigos sociales resultando en creencias, pautas de significados trasmitidos en formas simbólicas, los individuos en referencia a su tiempo y espacio específicos, procesos sociales de significación y comunicación desglosados en códigos sociales, procesos sociales de significación y comunicación desglosados en interpretación o del reconocimiento, procesos sociales de significación y comunicación entre los individuos