WARNING:
JavaScript is turned OFF. None of the links on this concept map will
work until it is reactivated.
If you need help turning JavaScript On, click here.
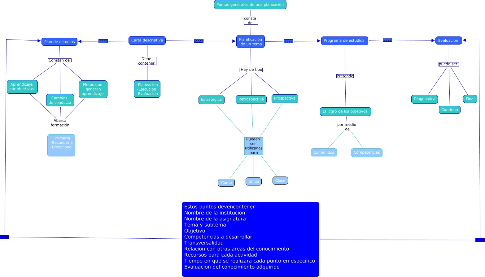
Este Cmap, tiene información relacionada con: planeacion, Estos puntos devencontener: Nombre de la institucion Nombre de la asignatura Tema y subtema Objetivo Competencias a desarrollar Transversalidad Relacion con otras areas del conocimiento Recursos para cada actividad Tiempo en que se realizara cada punto en especifico Evaluacion del conocimiento adquirido ???? Evaluacion, Evaluacion puede ser Continua, Retrospectiva Pueden ser utilizadas para Clase, Planificación de un tema Hay de tipo Estrategica, Carta descriptiva Debe contener -Planeacion -Ejecución -Evaluacion, Evaluacion puede ser Diagnostica, Plan de estudios Constan de Cambios de conducta, Prospectiva Pueden ser utilizadas para Clase, Plan de estudios Constan de Aprendizaje por objetivos, Cambios de conducta Abarca formación -Primaria -Secundaria -Profecional, El logro de los objetivos por medio de Contenidos, Carta descriptiva ???? Plan de estudios, Estos puntos devencontener: Nombre de la institucion Nombre de la asignatura Tema y subtema Objetivo Competencias a desarrollar Transversalidad Relacion con otras areas del conocimiento Recursos para cada actividad Tiempo en que se realizara cada punto en especifico Evaluacion del conocimiento adquirido ???? Plan de estudios, Prospectiva Pueden ser utilizadas para Curso, Puntos generales de una planeación consta de Planificación de un tema, Plan de estudios Constan de Metas que generan aprendizaje, Retrospectiva Pueden ser utilizadas para Unida, Aprendizaje por objetivos Abarca formación -Primaria -Secundaria -Profecional, Metas que generan aprendizaje Abarca formación -Primaria -Secundaria -Profecional, Prospectiva Pueden ser utilizadas para Unida