WARNING:
JavaScript is turned OFF. None of the links on this concept map will
work until it is reactivated.
If you need help turning JavaScript On, click here.
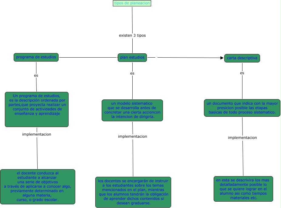
Este Cmap, tiene información relacionada con: mapa, un documento que indica con la mayor presicion posible las etapas basicas de todo proceso sistematico. implementacion en esta se descrivira los mas detalladamente posible lo que se quiere lograr en el alumno asi como tiempos materiales etc., un modelo sistematico que se desarrolla antes de concretar una cierta accioncon la intencion de dirigirla. implementacion los docentes se encargarán de instruir a los estudiantes sobre los temas mencionados en el plan, mientras que los alumnos tendrán la obligación de aprender dichos contenidos si desean graduarse., plan estudios es un modelo sistematico que se desarrolla antes de concretar una cierta accioncon la intencion de dirigirla., tipos de planeacion existen 3 tipos plan estudios, plan estudios carta descriptiva, carta descriptiva es un documento que indica con la mayor presicion posible las etapas basicas de todo proceso sistematico., Un programa de estudios, es la descripción ordenada por partes,que proyecta realizar un conjunto de actividades de enseñanza y aprendizaje implementacion el docente conduzca al estudiante a alcanzar una serie de objetivos a través de aplicarse a conocer algo, previamente determinado en alguna materia, curso, o grado escolar., programa de estudios es Un programa de estudios, es la descripción ordenada por partes,que proyecta realizar un conjunto de actividades de enseñanza y aprendizaje, programa de estudios plan estudios