WARNING:
JavaScript is turned OFF. None of the links on this concept map will
work until it is reactivated.
If you need help turning JavaScript On, click here.
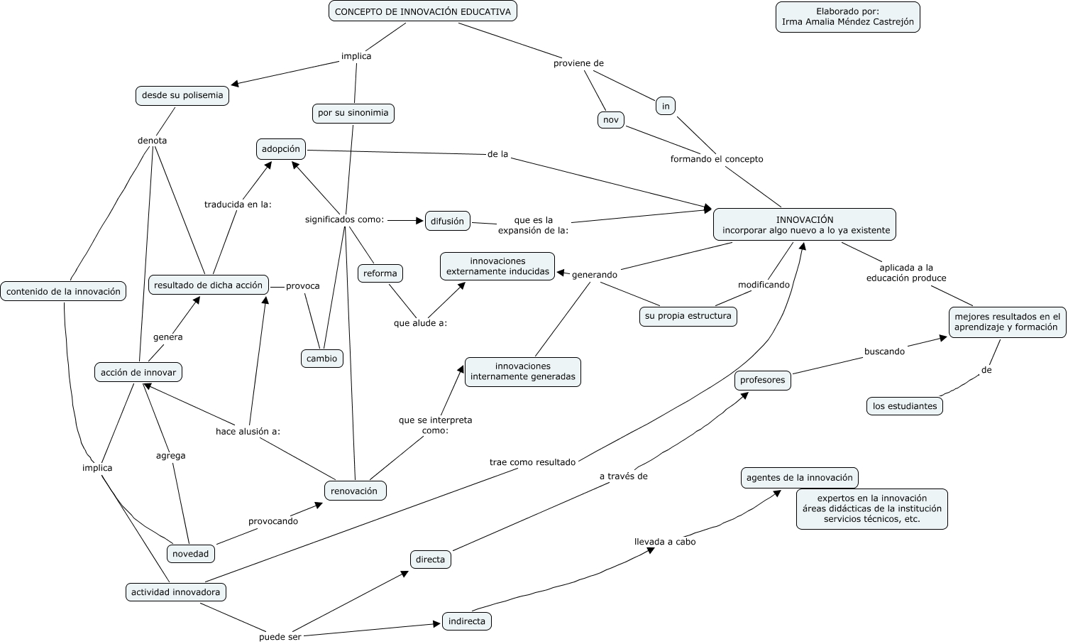
Este Cmap, tiene información relacionada con: La innovación educativa, CONCEPTO DE INNOVACIÓN EDUCATIVA implica desde su polisemia, nov formando el concepto INNOVACIÓN incorporar algo nuevo a lo ya existente, por su sinonimia significados como: adopción, reforma que alude a: innovaciones externamente inducidas, INNOVACIÓN incorporar algo nuevo a lo ya existente modificando su propia estructura, mejores resultados en el aprendizaje y formación de los estudiantes, desde su polisemia denota acción de innovar, por su sinonimia significados como: difusión, actividad innovadora puede ser indirecta, acción de innovar agrega novedad, novedad provocando renovación, resultado de dicha acción traducida en la: adopción, difusión que es la expansión de la: INNOVACIÓN incorporar algo nuevo a lo ya existente, adopción de la INNOVACIÓN incorporar algo nuevo a lo ya existente, por su sinonimia significados como: renovación, actividad innovadora puede ser directa, renovación hace alusión a: resultado de dicha acción, indirecta llevada a cabo agentes de la innovación, INNOVACIÓN incorporar algo nuevo a lo ya existente aplicada a la educación produce mejores resultados en el aprendizaje y formación, acción de innovar genera resultado de dicha acción