WARNING:
JavaScript is turned OFF. None of the links on this concept map will
work until it is reactivated.
If you need help turning JavaScript On, click here.
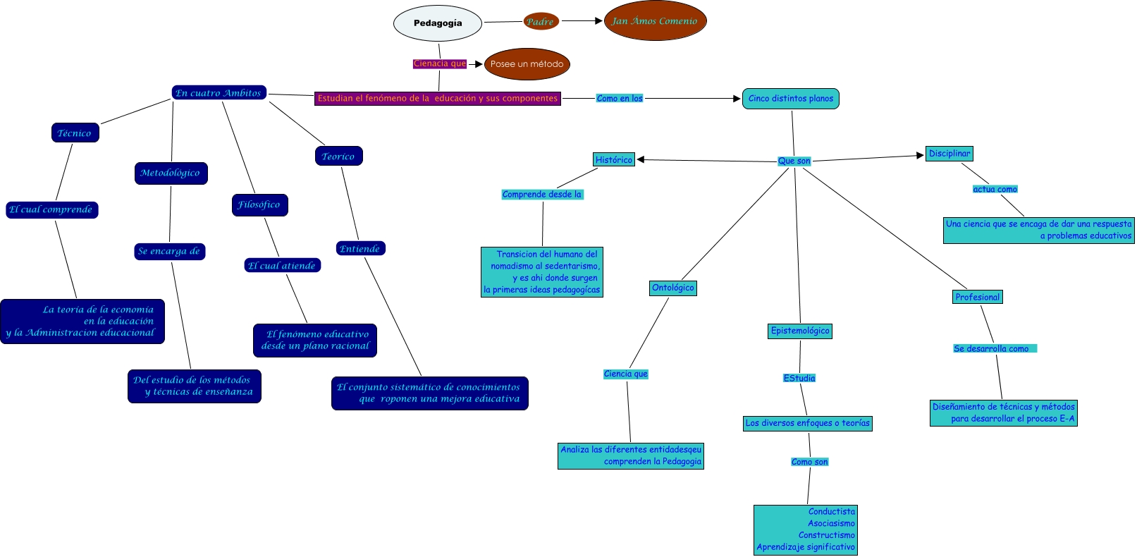
Este Cmap, tiene información relacionada con: Pedagogía (planos y Ambitos), Disciplinar actua como Una ciencia que se encaga de dar una respuesta a problemas educativos, Histórico Comprende desde la Transicion del humano del nomadismo al sedentarismo, y es ahi donde surgen la primeras ideas pedagogícas, Cinco distintos planos Que son Epistemológico, Cinco distintos planos Que son Disciplinar, Técnico En cuatro Ambitos Metodológico, Técnico En cuatro Ambitos Filosófico, Cinco distintos planos Que son Histórico, Cinco distintos planos Que son Ontológico, Pedagogía Padre Jan Ámos Comenio, Profesional Se desarrolla como Diseñamiento de técnicas y métodos para desarrollar el proceso E-A, Ontológico Ciencia que Analiza las diferentes entidadesqeu comprenden la Pedagogia, Teoríco En cuatro Ambitos Metodológico, Cinco distintos planos Que son Profesional, Epistemológico EStudia Los diversos enfoques o teorías, Teoríco Entiende El conjunto sistemático de conocimientos que roponen una mejora educativa, Filosófico El cual atiende El fenómeno educativo desde un plano racional, Estudian el fenómeno de la educación y sus componentes Como en los Cinco distintos planos, Técnico El cual comprende La teoría de la economía en la educación y la Administracion educacional, Estudian el fenómeno de la educación y sus componentes En cuatro Ambitos Filosófico, Los diversos enfoques o teorías Como son Conductista Asociasismo Constructismo Aprendizaje significativo