WARNING:
JavaScript is turned OFF. None of the links on this concept map will
work until it is reactivated.
If you need help turning JavaScript On, click here.
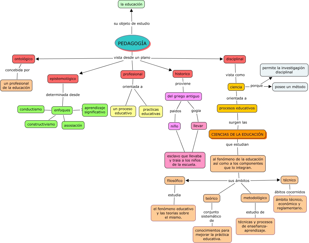
Este Cmap, tiene información relacionada con: pedagogía, PEDAGOGÍA vista desde un plano historico, ontológico concebida por un profesional de la educación, historico proviene del griego antiguo, enfoques ???? constructivismo, al fenómeno de la educación así como a los componentes que lo integran. sus ámbitos teórico, disciplinal vista como ciencia, al fenómeno de la educación así como a los componentes que lo integran. sus ámbitos filosófico, enfoques ???? asosiación, niño ???? esclavo que llevaba y traia a los niños de la escuela., filosófico estudia el fenómeno educativo y las teorias sobre el mismo., procesos educativos surgen las CIENCIAS DE LA EDUCACIÓN, CIENCIAS DE LA EDUCACIÓN que estudian al fenómeno de la educación así como a los componentes que lo integran., profesional orientada a un proceso educativo, ciencia orientada a procesos educativos, PEDAGOGÍA vista desde un plano profesional, PEDAGOGÍA vista desde un plano ontológico, al fenómeno de la educación así como a los componentes que lo integran. sus ámbitos técnico, ciencia porque posee un método, metodológico estudio de técnicas y procesos de enseñanza- aprendizaje., teórico conjunto sistemático de conocimientos para mejorar la práctica educativa.