WARNING:
JavaScript is turned OFF. None of the links on this concept map will
work until it is reactivated.
If you need help turning JavaScript On, click here.
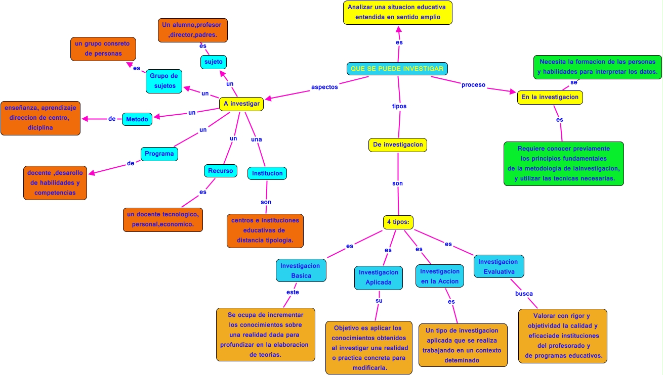
Este Cmap, tiene información relacionada con: INVESTIGACION, Investigacion Aplicada su Objetivo es aplicar los conocimientos obtenidos al investigar una realidad o practica concreta para modificarla., De investigacion son 4 tipos:, En la investigacion se Necesita la formacion de las personas y habilidades para interpretar los datos., A investigar un Programa, Investigacion Evaluativa busca Valorar con rigor y objetividad la calidad y eficaciade instituciones del profesorado y de programas educativos., En la investigacion es Requiere conocer previamente los principios fundamentales de la metodologia de lainvestigacion, y utilizar las tecnicas necesarias., 4 tipos: es Investigacion en la Accion, 4 tipos: es Investigacion Basica, A investigar un Grupo de sujetos, Recurso es un docente tecnologico, personal,economico., Metodo de enseñanza, aprendizaje direccion de centro, diciplina, QUE SE PUEDE INVESTIGAR proceso En la investigacion, A investigar una Institucion, QUE SE PUEDE INVESTIGAR aspectos A investigar, sujeto es Un alumno,profesor ,director,padres., A investigar un Metodo, A investigar un sujeto, 4 tipos: es Investigacion Aplicada, Investigacion Basica este Se ocupa de incrementar los conocimientos sobre una realidad dada para profundizar en la elaboracion de teorias., Programa de docente ,desarollo de habilidades y competencias