WARNING:
JavaScript is turned OFF. None of the links on this concept map will
work until it is reactivated.
If you need help turning JavaScript On, click here.
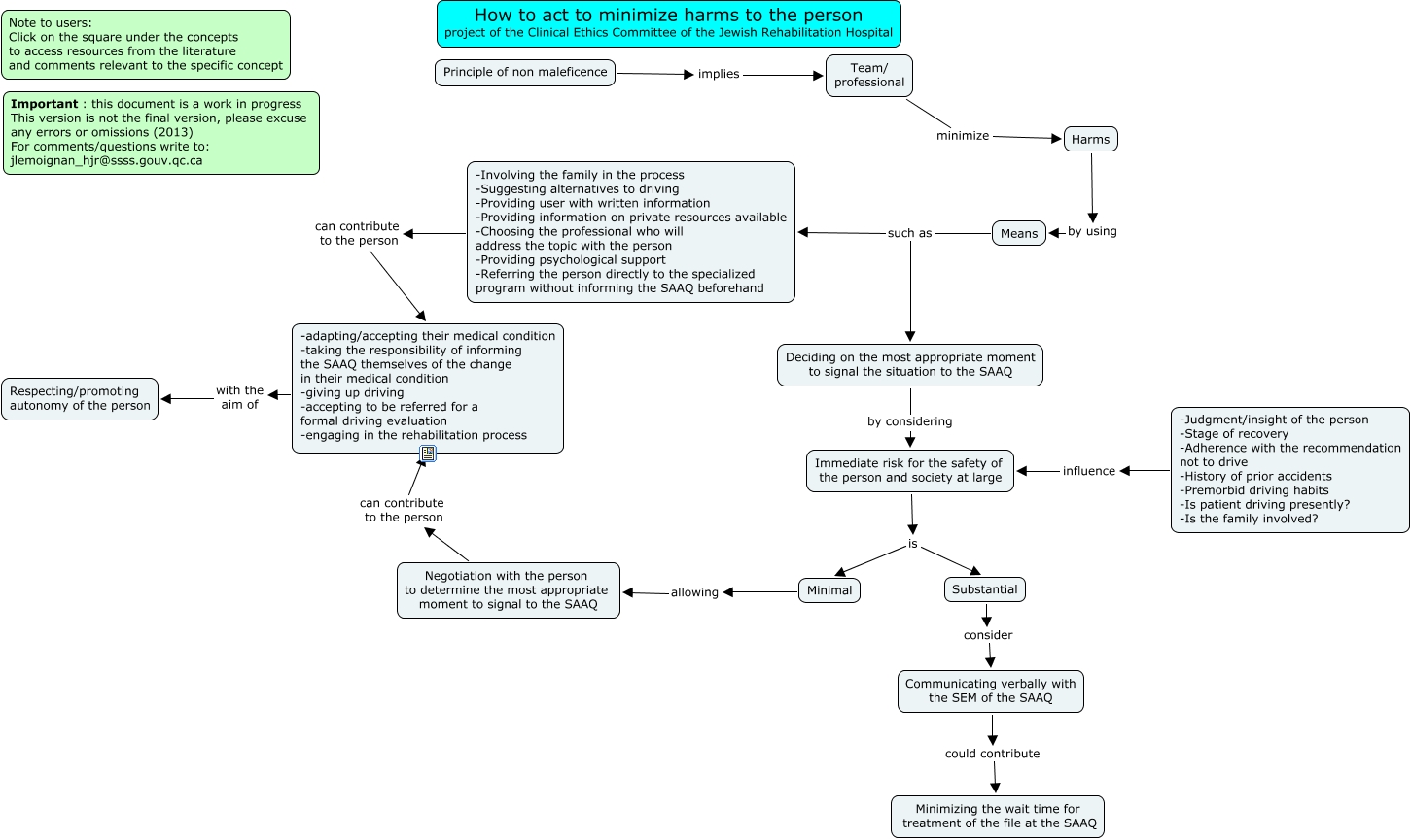
Cette carte de concepts créée avec IHMC CmapTools traite de: how to min. harms11 sept eng, Team/ professional minimize Harms, Deciding on the most appropriate moment to signal the situation to the SAAQ by considering Immediate risk for the safety of the person and society at large, Means such as Deciding on the most appropriate moment to signal the situation to the SAAQ, Immediate risk for the safety of the person and society at large is Substantial, Negotiation with the person to determine the most appropriate moment to signal to the SAAQ can contribute to the person -adapting/accepting their medical condition -taking the responsibility of informing the SAAQ themselves of the change in their medical condition -giving up driving -accepting to be referred for a formal driving evaluation -engaging in the rehabilitation process, Substantial consider Communicating verbally with the SEM of the SAAQ, -Judgment/insight of the person -Stage of recovery -Adherence with the recommendation not to drive -History of prior accidents -Premorbid driving habits -Is patient driving presently? -Is the family involved? influence Immediate risk for the safety of the person and society at large, Principle of non maleficence implies Team/ professional, Immediate risk for the safety of the person and society at large is Minimal, Harms by using Means, Communicating verbally with the SEM of the SAAQ could contribute Minimizing the wait time for treatment of the file at the SAAQ, Means such as -Involving the family in the process -Suggesting alternatives to driving -Providing user with written information -Providing information on private resources available -Choosing the professional who will address the topic with the person -Providing psychological support -Referring the person directly to the specialized program without informing the SAAQ beforehand, -adapting/accepting their medical condition -taking the responsibility of informing the SAAQ themselves of the change in their medical condition -giving up driving -accepting to be referred for a formal driving evaluation -engaging in the rehabilitation process with the aim of Respecting/promoting autonomy of the person, Minimal allowing Negotiation with the person to determine the most appropriate moment to signal to the SAAQ, -Involving the family in the process -Suggesting alternatives to driving -Providing user with written information -Providing information on private resources available -Choosing the professional who will address the topic with the person -Providing psychological support -Referring the person directly to the specialized program without informing the SAAQ beforehand can contribute to the person -adapting/accepting their medical condition -taking the responsibility of informing the SAAQ themselves of the change in their medical condition -giving up driving -accepting to be referred for a formal driving evaluation -engaging in the rehabilitation process