WARNING:
JavaScript is turned OFF. None of the links on this concept map will
work until it is reactivated.
If you need help turning JavaScript On, click here.
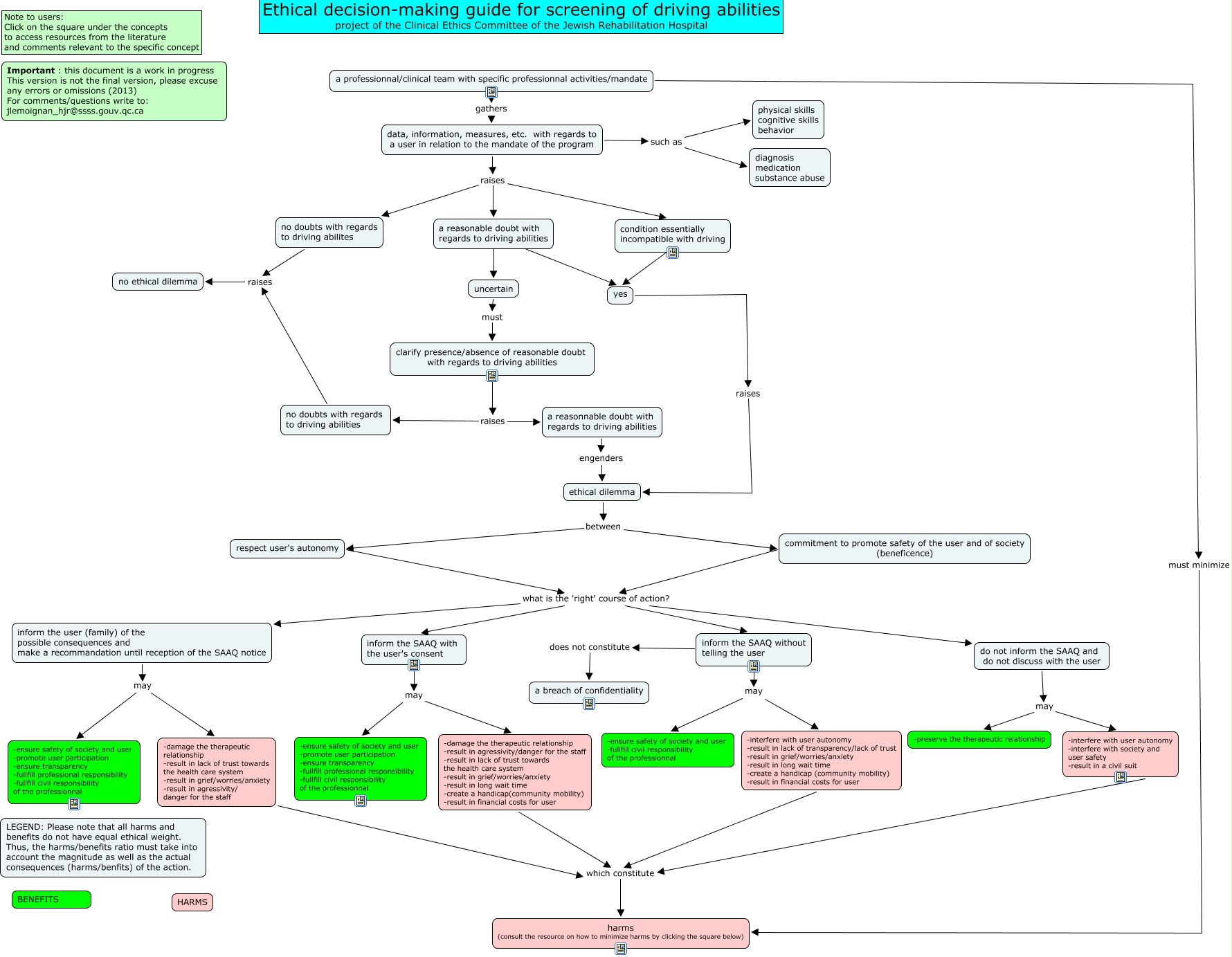
Cette carte de concepts créée avec IHMC CmapTools traite de: 3 sept 2013, inform the user (family) of the possible consequences and make a recommandation until reception of the SAAQ notice may -ensure safety of society and user -promote user participation -ensure transparency -fullfill professional responsibility -fullfill civil responsibility of the professionnal, respect user's autonomy what is the 'right' course of action? inform the SAAQ without telling the user, a reasonable doubt with regards to driving abilities ???? uncertain, inform the user (family) of the possible consequences and make a recommandation until reception of the SAAQ notice may -damage the therapeutic relationship -result in lack of trust towards the health care system -result in grief/worries/anxiety -result in agressivity/ danger for the staff, respect user's autonomy what is the 'right' course of action? inform the SAAQ with the user's consent, uncertain must clarify presence/absence of reasonable doubt with regards to driving abilities, respect user's autonomy what is the 'right' course of action? do not inform the SAAQ and do not discuss with the user, a professionnal/clinical team with specific professionnal activities/mandate gathers data, information, measures, etc. with regards to a user in relation to the mandate of the program, inform the SAAQ without telling the user may -interfere with user autonomy -result in lack of transparency/lack of trust -result in grief/worries/anxiety -result in long wait time -create a handicap (community mobility) -result in financial costs for user, -interfere with user autonomy -interfere with society and user safety -result in a civil suit which constitute harms (consult the resource on how to minimize harms by clicking the square below), commitment to promote safety of the user and of society (beneficence) what is the 'right' course of action? inform the SAAQ without telling the user, yes raises ethical dilemma, a professionnal/clinical team with specific professionnal activities/mandate must minimize harms (consult the resource on how to minimize harms by clicking the square below), do not inform the SAAQ and do not discuss with the user may -interfere with user autonomy -interfere with society and user safety -result in a civil suit, data, information, measures, etc. with regards to a user in relation to the mandate of the program raises a reasonable doubt with regards to driving abilities, a reasonable doubt with regards to driving abilities ???? yes, respect user's autonomy what is the 'right' course of action? inform the user (family) of the possible consequences and make a recommandation until reception of the SAAQ notice, inform the SAAQ with the user's consent may -ensure safety of society and user -promote user participation -ensure transparency -fullfill professional responsibility -fullfill civil responsibility of the professionnal, inform the SAAQ with the user's consent may -damage the therapeutic relationship -result in agressivity/danger for the staff -result in lack of trust towards the health care system -result in grief/worries/anxiety -result in long wait time -create a handicap(community mobility) -result in financial costs for user, commitment to promote safety of the user and of society (beneficence) what is the 'right' course of action? do not inform the SAAQ and do not discuss with the user