WARNING:
JavaScript is turned OFF. None of the links on this concept map will
work until it is reactivated.
If you need help turning JavaScript On, click here.
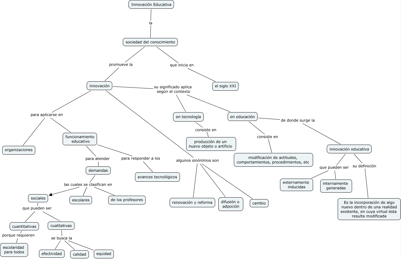
Este Cmap, tiene información relacionada con: innovacion, cualitativas se busca la equidad, sociales que pueden ser cuantitativas, cuantitativas porque requieren escolaridad para todos, demandas las cuales se clasifican en de los profesores, innovación para aplicarse en funcionamiento educativo, innovación educativa que pueden ser internamente generadas, demandas las cuales se clasifican en sociales, en educación consiste en modificación de actitudes, comportamientos, procedimientos, etc, en educación de donde surge la innovación educativa, funcionamiento educativo para atender demandas, innovación educativa que pueden ser externamente inducidas, sociales que pueden ser cualitativas, en tecnología consiste en producción de un nuevo objeto o artificio, cualitativas se busca la efectividad, innovación para aplicarse en organizaciones, cualitativas se busca la calidad, sociedad del conocimiento promueve la innovación, innovación educativa su definición Es la incorporación de algo nuevo dentro de una realidad existente, en cuya virtud ésta resulta modificada, innovación algunos sinónimos son difusión o adpoción, sociedad del conocimiento que inicia en el siglo XXI