WARNING:
JavaScript is turned OFF. None of the links on this concept map will
work until it is reactivated.
If you need help turning JavaScript On, click here.
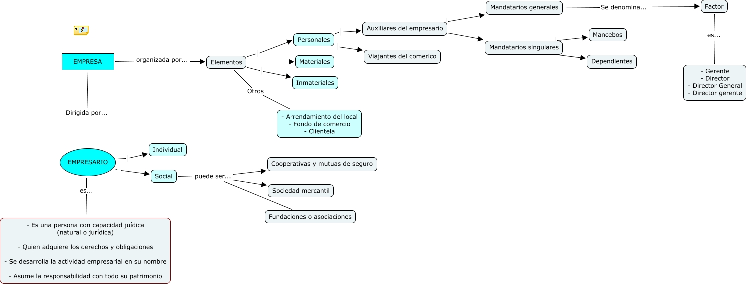
Este Cmap, tiene información relacionada con: Mapa conceptual Espenario 1, EMPRESARIO es... - Es una persona con capacidad juídica (natural o jurídica) - Quien adquiere los derechos y obligaciones - Se desarrolla la actividad empresarial en su nombre - Asume la responsabilidad con todo su patrimonio, Mandatarios singulares Mancebos, Elementos Personales, EMPRESA Dirigida por... EMPRESARIO, Social puede ser... Cooperativas y mutuas de seguro, EMPRESARIO Social, Mandatarios generales Se denomina... Factor, Elementos Materiales, Auxiliares del empresario Mandatarios generales, Personales Viajantes del comerico, Social puede ser... Fundaciones o asociaciones, Auxiliares del empresario Mandatarios singulares, EMPRESARIO Individual, Mandatarios singulares Dependientes, EMPRESA organizada por... Elementos, Elementos Otros - Arrendamiento del local - Fondo de comercio - Clientela, Personales Auxiliares del empresario, Social puede ser... Sociedad mercantil, Factor es... - Gerente - Director - Director General - Director gerente, Elementos Inmateriales