WARNING:
JavaScript is turned OFF. None of the links on this concept map will
work until it is reactivated.
If you need help turning JavaScript On, click here.
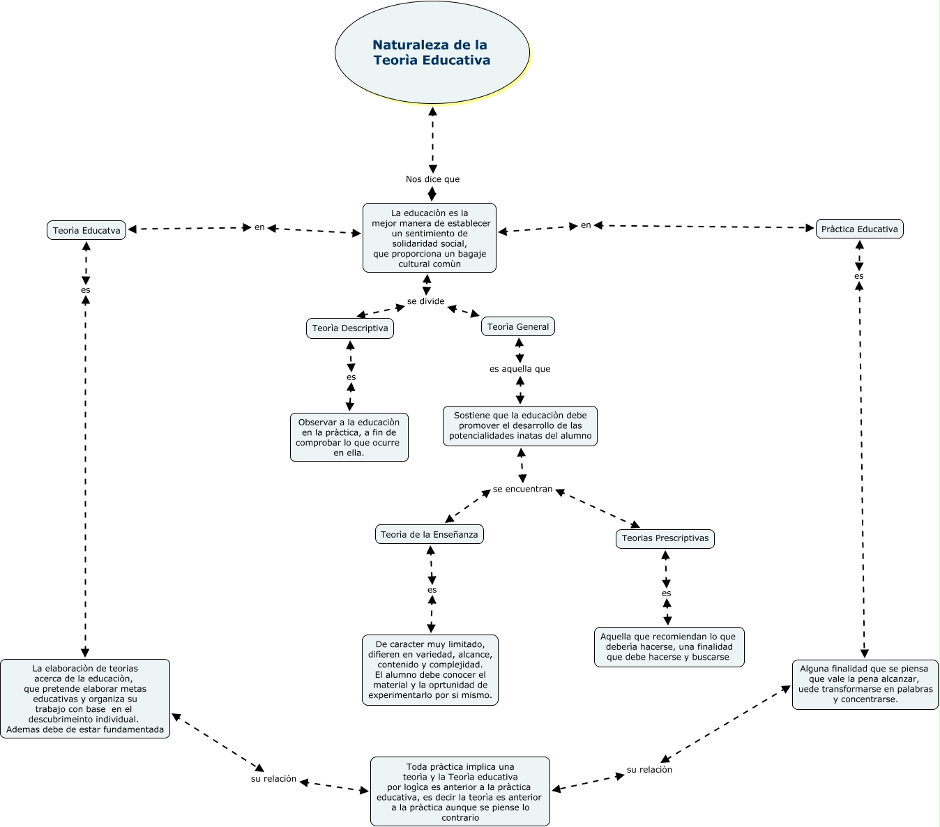
Este Cmap, tiene información relacionada con: Naturaleza de la Teorìa Educativa, La educaciòn es la mejor manera de establecer un sentimiento de solidaridad social, que proporciona un bagaje cultural comùn se divide Teorìa General, Pràctica Educativa es Alguna finalidad que se piensa que vale la pena alcanzar, uede transformarse en palabras y concentrarse., Teorias Prescriptivas es Aquella que recomiendan lo que deberìa hacerse, una finalidad que debe hacerse y buscarse, La elaboraciòn de teorias acerca de la educaciòn, que pretende elaborar metas educativas y organiza su trabajo con base en el descubrimeinto individual. Ademas debe de estar fundamentada su relaciòn Toda pràctica implica una teorìa y la Teorìa educativa por logìca es anterior a la pràctica educativa, es decir la teorìa es anterior a la pràctica aunque se piense lo contrario, Naturaleza de la Teorìa Educativa Nos dice que La educaciòn es la mejor manera de establecer un sentimiento de solidaridad social, que proporciona un bagaje cultural comùn, Teorìa Descriptiva es Observar a la educaciòn en la pràctica, a fin de comprobar lo que ocurre en ella., Teorìa de la Enseñanza es De caracter muy limitado, difieren en variedad, alcance, contenido y complejidad. El alumno debe conocer el material y la oprtunidad de experimentarlo por si mismo., La educaciòn es la mejor manera de establecer un sentimiento de solidaridad social, que proporciona un bagaje cultural comùn se divide Teorìa Descriptiva, La educaciòn es la mejor manera de establecer un sentimiento de solidaridad social, que proporciona un bagaje cultural comùn en Pràctica Educativa, Alguna finalidad que se piensa que vale la pena alcanzar, uede transformarse en palabras y concentrarse. su relaciòn Toda pràctica implica una teorìa y la Teorìa educativa por logìca es anterior a la pràctica educativa, es decir la teorìa es anterior a la pràctica aunque se piense lo contrario, La educaciòn es la mejor manera de establecer un sentimiento de solidaridad social, que proporciona un bagaje cultural comùn en Teorìa Educatva, Teorìa General es aquella que Sostiene que la educaciòn debe promover el desarrollo de las potencialidades inatas del alumno, Sostiene que la educaciòn debe promover el desarrollo de las potencialidades inatas del alumno se encuentran Teorìa de la Enseñanza, Sostiene que la educaciòn debe promover el desarrollo de las potencialidades inatas del alumno se encuentran Teorias Prescriptivas, Teorìa Educatva es La elaboraciòn de teorias acerca de la educaciòn, que pretende elaborar metas educativas y organiza su trabajo con base en el descubrimeinto individual. Ademas debe de estar fundamentada