WARNING:
JavaScript is turned OFF. None of the links on this concept map will
work until it is reactivated.
If you need help turning JavaScript On, click here.
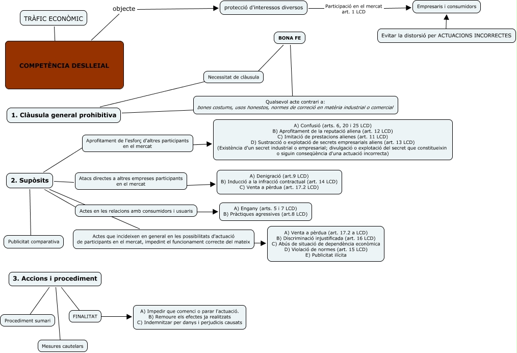
Este Cmap, tiene información relacionada con: MAPA CONCEPTUAL 2, COMPETÈNCIA DESLLEIAL objecte protecció d'interessos diversos, 2. Supòsits ???? Aprofitament de l'esforç d'altres participants en el mercat, Aprofitament de l'esforç d'altres participants en el mercat ???? A) Confusió (arts. 6, 20 i 25 LCD) B) Aprofitament de la reputació aliena (art. 12 LCD) C) Imitació de prestacions alienes (art. 11 LCD) D) Sustracció o explotació de secrets empresarials aliens (art. 13 LCD) (Existència d'un secret industrial o empresarial; divulgació o explotació del secret que constitueixin o siguin conseqüència d'una actuació incorrecta), TRÀFIC ECONÒMIC ???? COMPETÈNCIA DESLLEIAL, 2. Supòsits ???? Actes que incideixen en general en les possibilitats d'actuació de participants en el mercat, impedint el funcionament correcte del mateix, Atacs directes a altres empreses participants en el mercat ???? A) Denigració (art.9 LCD) B) Inducció a la infracció contractual (art. 14 LCD) C) Venta a pèrdua (art. 17.2 LCD), BONA FE ???? Qualsevol acte contrari a: bones costums, usos honestos, normes de correció en matèria industrial o comercial, Actes en les relacions amb consumidors i usuaris ???? A) Engany (arts. 5 i 7 LCD) B) Pràctiques agressives (art.8 LCD), 2. Supòsits ???? Atacs directes a altres empreses participants en el mercat, FINALITAT ???? A) Impedir que comenci o parar l'actuació. B) Remoure els efectes ja realitzats C) Indemnitzar per danys i perjudicis causats, Evitar la distorsió per ACTUACIONS INCORRECTES ???? Empresaris i consumidors, 3. Accions i procediment ???? Mesures cautelars, BONA FE ???? Necessitat de clàusula, protecció d'interessos diversos Participació en el mercat art. 1 LCD Empresaris i consumidors, 3. Accions i procediment ???? FINALITAT, 2. Supòsits ???? Publicitat comparativa, 1. Clàusula general prohibitiva ???? Necessitat de clàusula, 3. Accions i procediment ???? Procediment sumari, Actes que incideixen en general en les possibilitats d'actuació de participants en el mercat, impedint el funcionament correcte del mateix ???? A) Venta a pèrdua (art. 17.2 a LCD) B) Discriminació injustificada (art. 16 LCD) C) Abús de situació de dependència econòmica D) Violació de normes (art. 15 LCD) E) Publicitat ilícita, 1. Clàusula general prohibitiva ???? Qualsevol acte contrari a: bones costums, usos honestos, normes de correció en matèria industrial o comercial