WARNING:
JavaScript is turned OFF. None of the links on this concept map will
work until it is reactivated.
If you need help turning JavaScript On, click here.
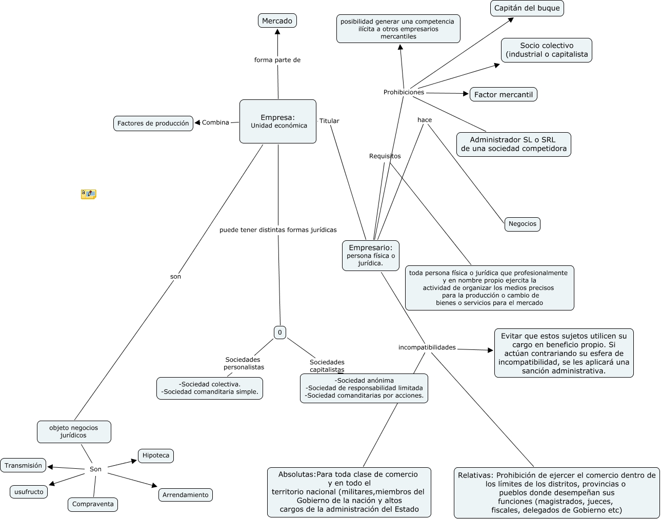
Este Cmap, tiene información relacionada con: mapa 1, Empresario: persona física o jurídica. Prohibiciones Administrador SL o SRL de una sociedad competidora, Empresario: persona física o jurídica. incompatibilidades Relativas: Prohibición de ejercer el comercio dentro de los límites de los distritos, provincias o pueblos donde desempeñan sus funciones (magistrados, jueces, fiscales, delegados de Gobierno etc), 0 Sociedades capitalistas -Sociedad anónima -Sociedad de responsabilidad limitada -Sociedad comanditarias por acciones., Empresario: persona física o jurídica. Prohibiciones Capitán del buque, objeto negocios jurídicos Son usufructo, Empresario: persona física o jurídica. hace Negocios, Empresa: Unidad económica Titular Empresario: persona física o jurídica., objeto negocios jurídicos Son Arrendamiento, Empresa: Unidad económica Combina Factores de producción, Empresario: persona física o jurídica. Prohibiciones Factor mercantil, Empresario: persona física o jurídica. Requisitos toda persona física o jurídica que profesionalmente y en nombre propio ejercita la actividad de organizar los medios precisos para la producción o cambio de bienes o servicios para el mercado, 0 Sociedades personalistas -Sociedad colectiva. -Sociedad comanditaria simple., objeto negocios jurídicos Son Hipoteca, objeto negocios jurídicos Son Compraventa, Empresa: Unidad económica forma parte de Mercado, Empresario: persona física o jurídica. Prohibiciones Socio colectivo (industrial o capitalista, Empresario: persona física o jurídica. Prohibiciones posibilidad generar una competencia ilícita a otros empresarios mercantiles, objeto negocios jurídicos Son Transmisión, Empresa: Unidad económica puede tener distintas formas jurídicas 0, Empresario: persona física o jurídica. incompatibilidades Evitar que estos sujetos utilicen su cargo en beneficio propio. Si actúan contrariando su esfera de incompatibilidad, se les aplicará una sanción administrativa.