WARNING:
JavaScript is turned OFF. None of the links on this concept map will
work until it is reactivated.
If you need help turning JavaScript On, click here.
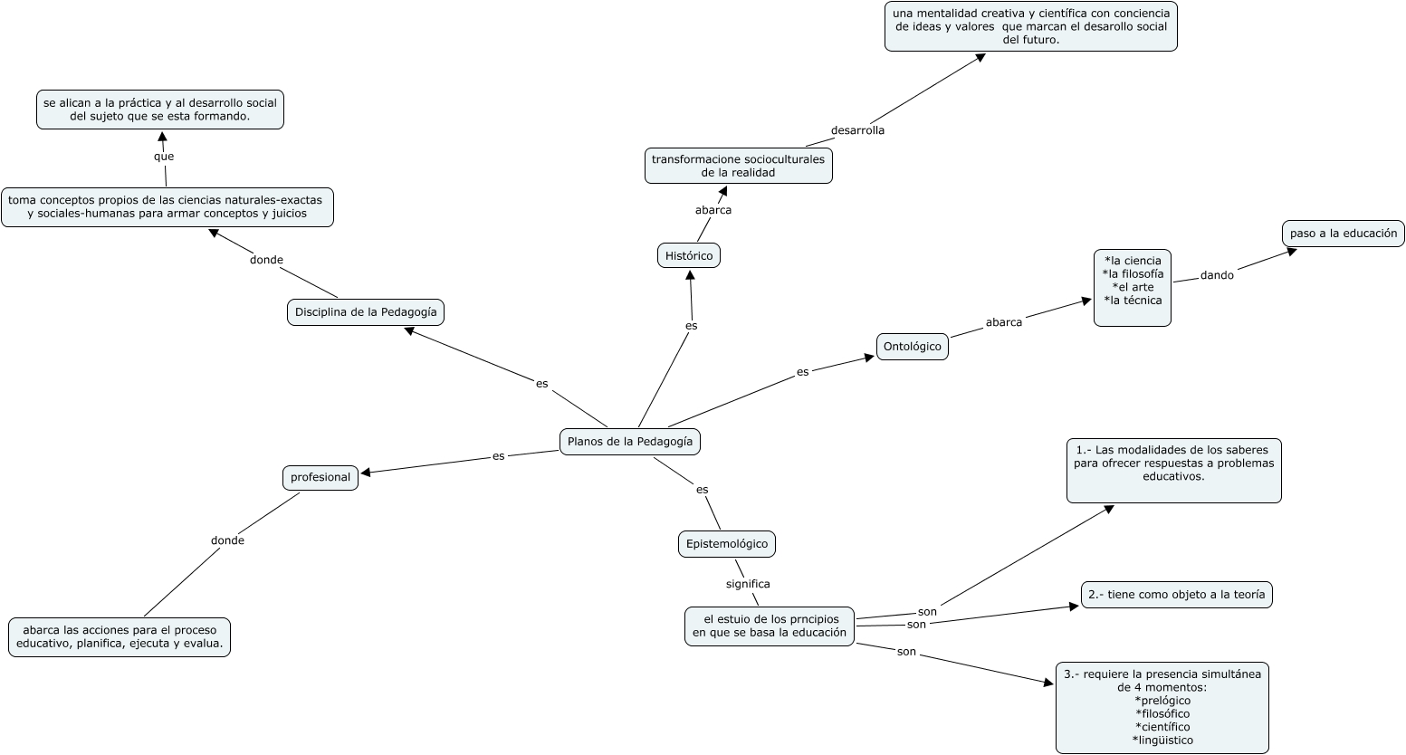
Este Cmap, tiene información relacionada con: Planos de la Eduación, profesional donde abarca las acciones para el proceso educativo, planifica, ejecuta y evalua., Ontológico abarca *la ciencia *la filosofía *el arte *la técnica, toma conceptos propios de las ciencias naturales-exactas y sociales-humanas para armar conceptos y juicios que se alican a la práctica y al desarrollo social del sujeto que se esta formando., Planos de la Pedagogía es profesional, Histórico abarca transformacione socioculturales de la realidad, Disciplina de la Pedagogía donde toma conceptos propios de las ciencias naturales-exactas y sociales-humanas para armar conceptos y juicios, el estuio de los prncipios en que se basa la educación son 1.- Las modalidades de los saberes para ofrecer respuestas a problemas educativos., Epistemológico significa el estuio de los prncipios en que se basa la educación, *la ciencia *la filosofía *el arte *la técnica dando paso a la educación, Planos de la Pedagogía es Epistemológico, el estuio de los prncipios en que se basa la educación son 3.- requiere la presencia simultánea de 4 momentos: *prelógico *filosófico *científico *lingüistico, el estuio de los prncipios en que se basa la educación son 2.- tiene como objeto a la teoría, transformacione socioculturales de la realidad desarrolla una mentalidad creativa y científica con conciencia de ideas y valores que marcan el desarollo social del futuro., Planos de la Pedagogía es Ontológico, Planos de la Pedagogía es Disciplina de la Pedagogía, Planos de la Pedagogía es Histórico