WARNING:
JavaScript is turned OFF. None of the links on this concept map will
work until it is reactivated.
If you need help turning JavaScript On, click here.
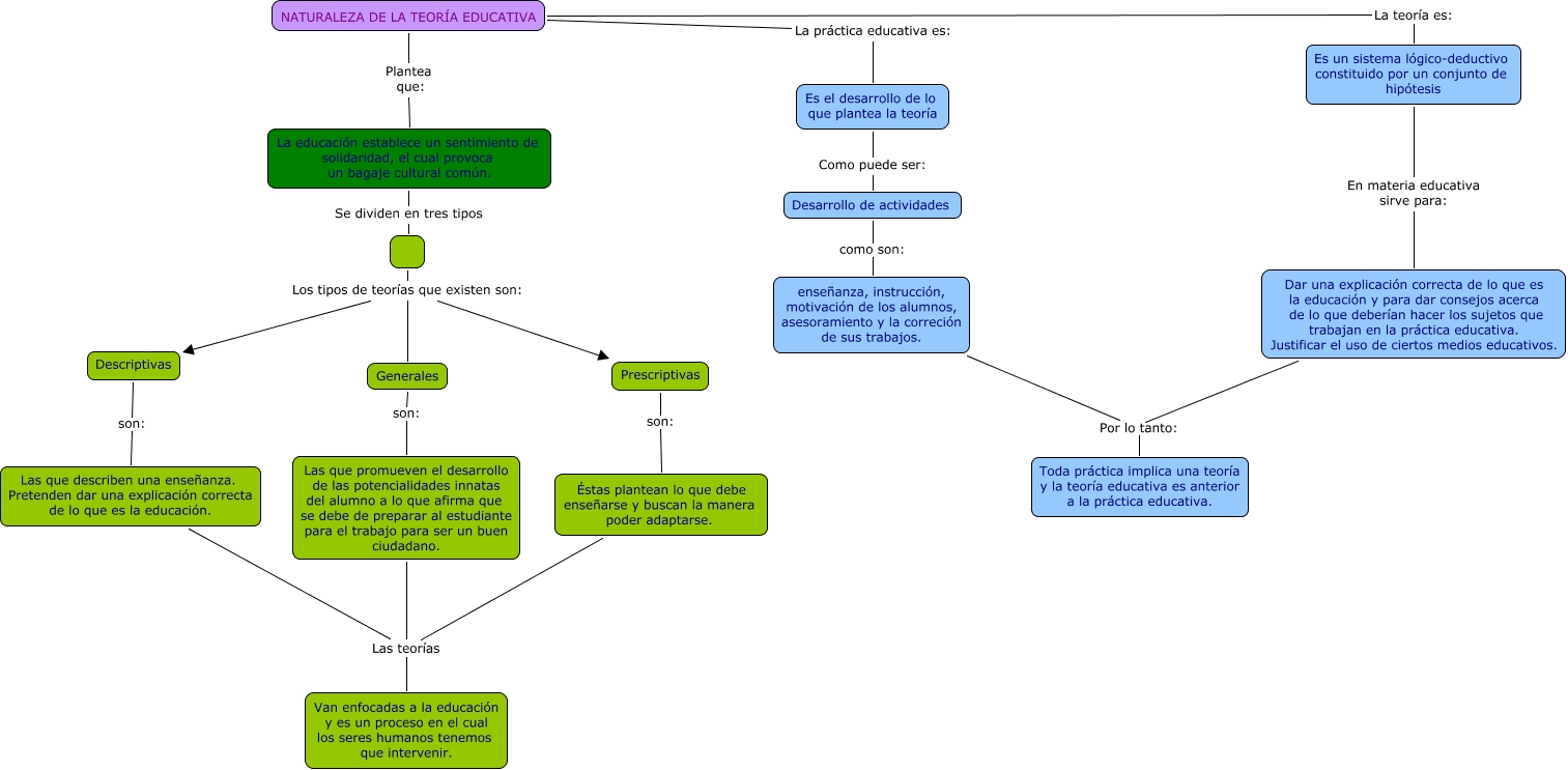
Este Cmap, tiene información relacionada con: Naturaleza de la teoría educativa, Los tipos de teorías que existen son: Descriptivas, NATURALEZA DE LA TEORÍA EDUCATIVA La teoría es: Es un sistema lógico-deductivo constituido por un conjunto de hipótesis, Las que promueven el desarrollo de las potencialidades innatas del alumno a lo que afirma que se debe de preparar al estudiante para el trabajo para ser un buen ciudadano. Las teorías Van enfocadas a la educación y es un proceso en el cual los seres humanos tenemos que intervenir., enseñanza, instrucción, motivación de los alumnos, asesoramiento y la correción de sus trabajos. Por lo tanto: Toda práctica implica una teoría y la teoría educativa es anterior a la práctica educativa., Generales son: Las que promueven el desarrollo de las potencialidades innatas del alumno a lo que afirma que se debe de preparar al estudiante para el trabajo para ser un buen ciudadano., NATURALEZA DE LA TEORÍA EDUCATIVA La práctica educativa es: Es el desarrollo de lo que plantea la teoría, Las que describen una enseñanza. Pretenden dar una explicación correcta de lo que es la educación. Las teorías Van enfocadas a la educación y es un proceso en el cual los seres humanos tenemos que intervenir., Desarrollo de actividades como son: enseñanza, instrucción, motivación de los alumnos, asesoramiento y la correción de sus trabajos., Es el desarrollo de lo que plantea la teoría Como puede ser: Desarrollo de actividades, Prescriptivas son: Éstas plantean lo que debe enseñarse y buscan la manera poder adaptarse., Éstas plantean lo que debe enseñarse y buscan la manera poder adaptarse. Van enfocadas a la educación y es un proceso en el cual los seres humanos tenemos que intervenir., Los tipos de teorías que existen son: Prescriptivas, Descriptivas son: Las que describen una enseñanza. Pretenden dar una explicación correcta de lo que es la educación., Los tipos de teorías que existen son: Generales, Dar una explicación correcta de lo que es la educación y para dar consejos acerca de lo que deberían hacer los sujetos que trabajan en la práctica educativa. Justificar el uso de ciertos medios educativos. Toda práctica implica una teoría y la teoría educativa es anterior a la práctica educativa., NATURALEZA DE LA TEORÍA EDUCATIVA Plantea que: La educación establece un sentimiento de solidaridad, el cual provoca un bagaje cultural común., Es un sistema lógico-deductivo constituido por un conjunto de hipótesis En materia educativa sirve para: Dar una explicación correcta de lo que es la educación y para dar consejos acerca de lo que deberían hacer los sujetos que trabajan en la práctica educativa. Justificar el uso de ciertos medios educativos., La educación establece un sentimiento de solidaridad, el cual provoca un bagaje cultural común. Se dividen en tres tipos