WARNING:
JavaScript is turned OFF. None of the links on this concept map will
work until it is reactivated.
If you need help turning JavaScript On, click here.
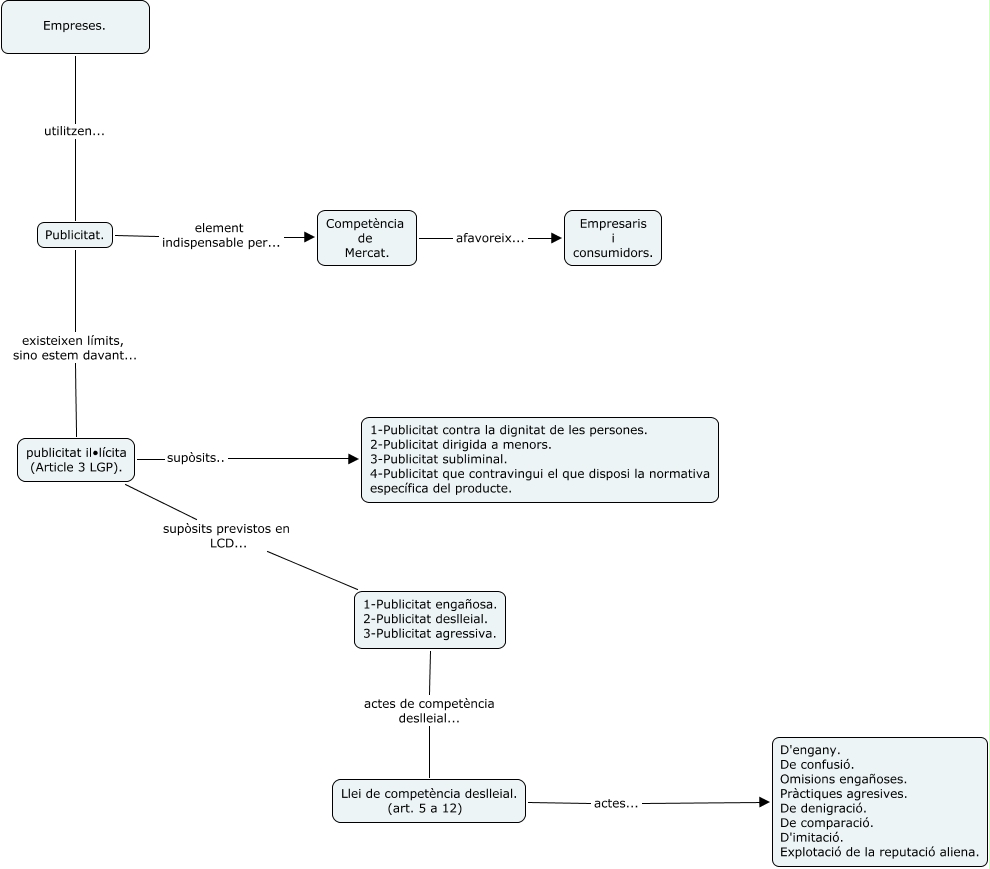
Este Cmap, tiene información relacionada con: Escenari 3, Empreses. utilitzen... Publicitat., publicitat il•lícita (Article 3 LGP). supòsits previstos en LCD... 1-Publicitat engañosa. 2-Publicitat deslleial. 3-Publicitat agressiva., 1-Publicitat engañosa. 2-Publicitat deslleial. 3-Publicitat agressiva. actes de competència deslleial... Llei de competència deslleial. (art. 5 a 12), Llei de competència deslleial. (art. 5 a 12) actes... D'engany. De confusió. Omisions engañoses. Pràctiques agresives. De denigració. De comparació. D'imitació. Explotació de la reputació aliena., Competència de Mercat. afavoreix... Empresaris i consumidors., Publicitat. existeixen límits, sino estem davant... publicitat il•lícita (Article 3 LGP)., publicitat il•lícita (Article 3 LGP). supòsits.. 1-Publicitat contra la dignitat de les persones. 2-Publicitat dirigida a menors. 3-Publicitat subliminal. 4-Publicitat que contravingui el que disposi la normativa específica del producte., Publicitat. element indispensable per... Competència de Mercat.