WARNING:
JavaScript is turned OFF. None of the links on this concept map will
work until it is reactivated.
If you need help turning JavaScript On, click here.
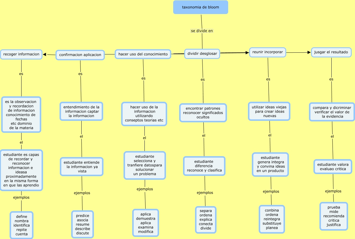
Este Cmap, tiene información relacionada con: taxonomia de bloom, confirmacion aplicacion recoger informacion, estudiante diferencia reconoce y clasifica ejemplos separa ordena explica conecta divide, reunir incorporar es utilizar ideas viejas para crear ideas nuevas, hacer uso del conocimiento es hacer uso de la informacion utilizando conseptos teorias etc, entendimiento de la informacion captar la informacion el estudiante entiende la informacion ya vista, dividir desglosar es encontrar patrones reconocer significados ocultos, es la observacion y recordacion de informacion conocimiento de fechas etc dominio de la materia el estudiante es capas de recordar y reconocer informacion e ideasa proximadamente en la misma forma en que las aprendio, estudiante genera integra y convina ideas en un producto ejemplos conbina ordena reintegra substituye planea, confirmacion aplicacion es entendimiento de la informacion captar la informacion, estudiante es capas de recordar y reconocer informacion e ideasa proximadamente en la misma forma en que las aprendio ejemplos define nombra identifica repite cuenta, hacer uso de la informacion utilizando conseptos teorias etc el estudiante selecciona y tranfiere datospara solucionar un problema, estudiante valora evaluao critica ejemplos prueba mide recomienda critica justifica, compara y dicriminar verificar el valor de la evidencia el estudiante valora evaluao critica, utilizar ideas viejas para crear ideas nuevas el estudiante genera integra y convina ideas en un producto, dividir desglosar hacer uso del conocimiento, dividir desglosar reunir incorporar, taxonomia de bloom se divide en dividir desglosar, encontrar patrones reconocer significados ocultos el estudiante diferencia reconoce y clasifica, estudiante entiende la informacion ya vista ejemplos predice asocia resume describe discute, jusgar el resultado es compara y dicriminar verificar el valor de la evidencia