WARNING:
JavaScript is turned OFF. None of the links on this concept map will
work until it is reactivated.
If you need help turning JavaScript On, click here.
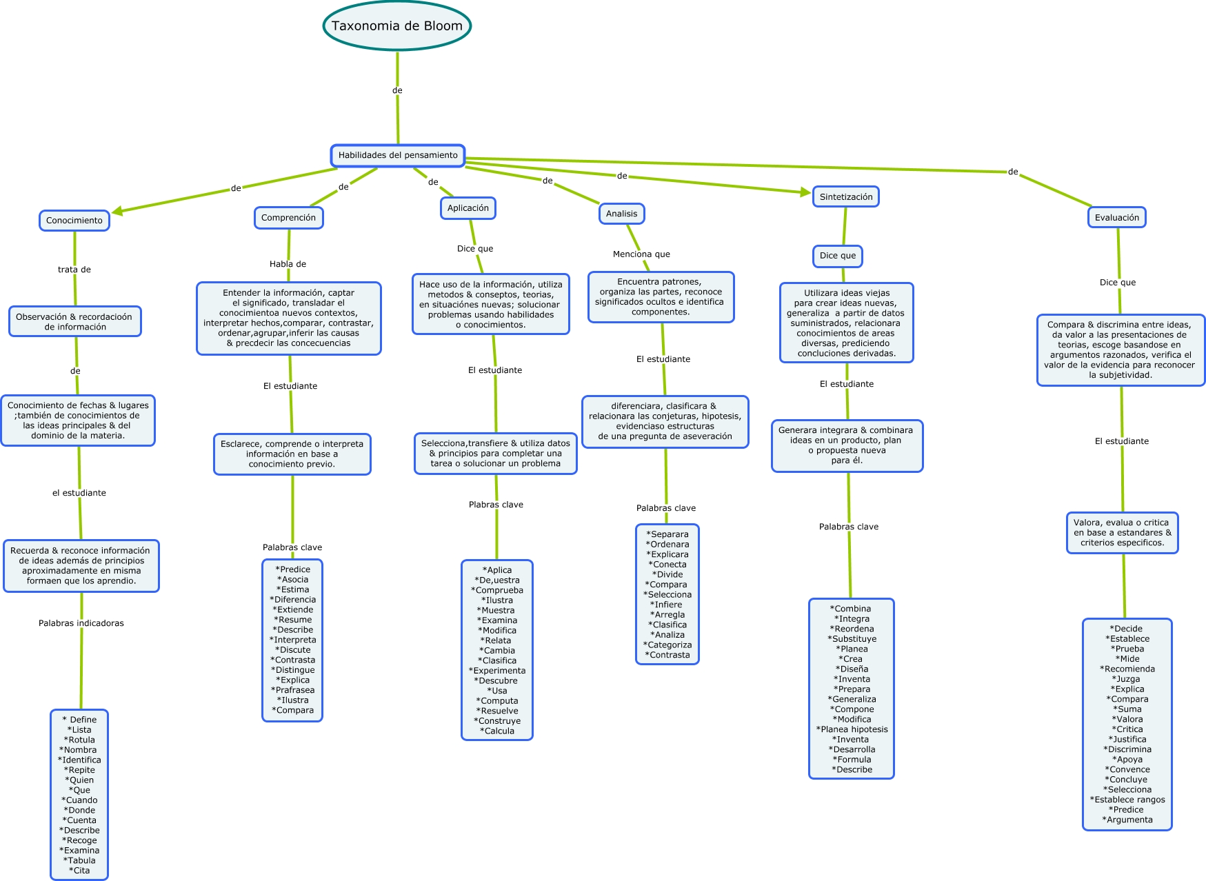
Este Cmap, tiene información relacionada con: pamela txma d bloom, Generara integrara & combinara ideas en un producto, plan o propuesta nueva para él. Palabras clave *Combina *Integra *Reordena *Substituye *Planea *Crea *Diseña *Inventa *Prepara *Generaliza *Compone *Modifica *Planea hipotesis *Inventa *Desarrolla *Formula *Describe, Habilidades del pensamiento de Sintetización, Encuentra patrones, organiza las partes, reconoce significados ocultos e identifica componentes. El estudiante diferenciara, clasificara & relacionara las conjeturas, hipotesis, evidenciaso estructuras de una pregunta de aseveración, Entender la información, captar el significado, transladar el conocimientoa nuevos contextos, interpretar hechos,comparar, contrastar, ordenar,agrupar,inferir las causas & precdecir las concecuencias El estudiante Esclarece, comprende o interpreta información en base a conocimiento previo., Analisis Menciona que Encuentra patrones, organiza las partes, reconoce significados ocultos e identifica componentes., Habilidades del pensamiento de Comprención, Habilidades del pensamiento de Aplicación, Selecciona,transfiere & utiliza datos & principios para completar una tarea o solucionar un problema Plabras clave *Aplica *De,uestra *Comprueba *Ilustra *Muestra *Examina *Modifica *Relata *Cambia *Clasifica *Experimenta *Descubre *Usa *Computa *Resuelve *Construye *Calcula, Utilizara ideas viejas para crear ideas nuevas, generaliza a partir de datos suministrados, relacionara conocimientos de areas diversas, prediciendo concluciones derivadas. El estudiante Generara integrara & combinara ideas en un producto, plan o propuesta nueva para él., Observación & recordacioón de información de Conocimiento de fechas & lugares ;también de conocimientos de las ideas principales & del dominio de la materia., Taxonomia de Bloom de Habilidades del pensamiento, Comprención Habla de Entender la información, captar el significado, transladar el conocimientoa nuevos contextos, interpretar hechos,comparar, contrastar, ordenar,agrupar,inferir las causas & precdecir las concecuencias, Hace uso de la información, utiliza metodos & conseptos, teorias, en situaciónes nuevas; solucionar problemas usando habilidades o conocimientos. El estudiante Selecciona,transfiere & utiliza datos & principios para completar una tarea o solucionar un problema, Conocimiento trata de Observación & recordacioón de información, Valora, evalua o critica en base a estandares & criterios especificos. Plabras clave *Decide *Establece *Prueba *Mide *Recomienda *Juzga *Explica *Compara *Suma *Valora *Critica *Justifica *Discrimina *Apoya *Convence *Concluye *Selecciona *Establece rangos *Predice *Argumenta, Compara & discrimina entre ideas, da valor a las presentaciones de teorias, escoge basandose en argumentos razonados, verifica el valor de la evidencia para reconocer la subjetividad. El estudiante Valora, evalua o critica en base a estandares & criterios especificos., Conocimiento de fechas & lugares ;también de conocimientos de las ideas principales & del dominio de la materia. el estudiante Recuerda & reconoce información de ideas además de principios aproximadamente en misma formaen que los aprendio., Aplicación Dice que Hace uso de la información, utiliza metodos & conseptos, teorias, en situaciónes nuevas; solucionar problemas usando habilidades o conocimientos., Sintetización ???? Utilizara ideas viejas para crear ideas nuevas, generaliza a partir de datos suministrados, relacionara conocimientos de areas diversas, prediciendo concluciones derivadas., diferenciara, clasificara & relacionara las conjeturas, hipotesis, evidenciaso estructuras de una pregunta de aseveración Palabras clave *Separara *Ordenara *Explicara *Conecta *Divide *Compara *Selecciona *Infiere *Arregla *Clasifica *Analiza *Categoriza *Contrasta