WARNING:
JavaScript is turned OFF. None of the links on this concept map will
work until it is reactivated.
If you need help turning JavaScript On, click here.
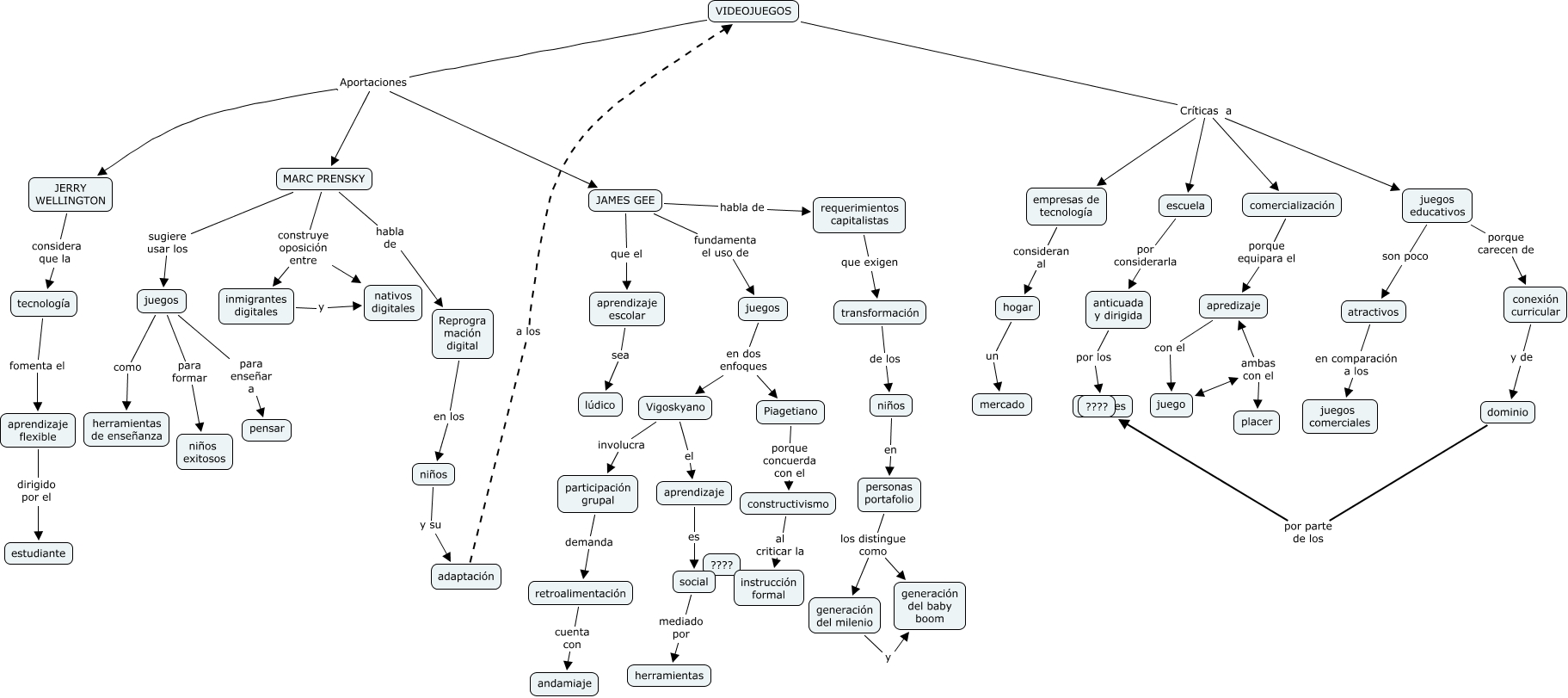
Este Cmap, tiene información relacionada con: Videojuegos, juegos en dos enfoques Piagetiano, VIDEOJUEGOS Aportaciones JAMES GEE, MARC PRENSKY habla de Reprogra mación digital, VIDEOJUEGOS Aportaciones MARC PRENSKY, hogar un mercado, JERRY WELLINGTON considera que la tecnología, MARC PRENSKY sugiere usar los juegos, niños en personas portafolio, tecnología fomenta el aprendizaje flexible, Vigoskyano involucra participación grupal, empresas de tecnología consideran al hogar, juegos educativos son poco atractivos, JAMES GEE habla de requerimientos capitalistas, Vigoskyano el aprendizaje, VIDEOJUEGOS Críticas a comercialización, social mediado por herramientas, anticuada y dirigida por los docentes, aprendizaje es social, atractivos en comparación a los juegos comerciales, Reprogra mación digital en los niños