WARNING:
JavaScript is turned OFF. None of the links on this concept map will
work until it is reactivated.
If you need help turning JavaScript On, click here.
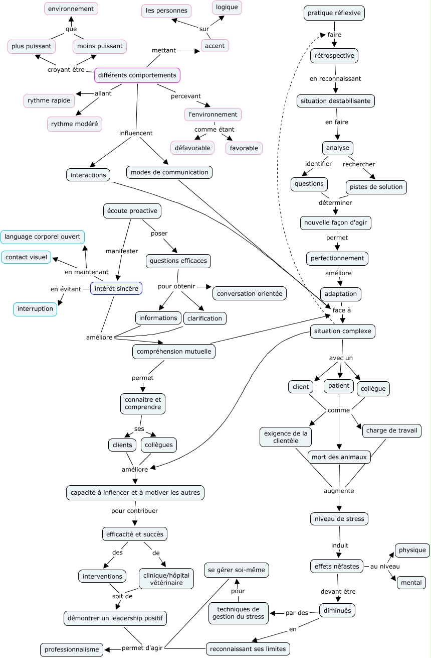
Cette carte de concepts créée avec IHMC CmapTools traite de: La communication et le professionnalisme en médecine vétérinaire, connaitre et comprendre ses clients, informations améliore compréhension mutuelle, nouvelle façon d'agir permet perfectionnement, exigence de la clientèle augmente niveau de stress, niveau de stress induit effets néfastes, diminués en reconnaissant ses limites, connaitre et comprendre ses collègues, différents comportements percevant l'environnement, compréhension mutuelle permet connaitre et comprendre, situation complexe améliore capacité à inflencer et à motiver les autres, intérêt sincère en évitant interruption, patient comme exigence de la clientèle, collègues améliore capacité à inflencer et à motiver les autres, écoute proactive manifester intérêt sincère, questions efficaces pour obtenir clarification, différents comportements mettant accent, perfectionnement améliore adaptation, se gérer soi-même permet d'agir professionnalisme, questions efficaces pour obtenir informations, effets néfastes au niveau mental