WARNING:
JavaScript is turned OFF. None of the links on this concept map will
work until it is reactivated.
If you need help turning JavaScript On, click here.
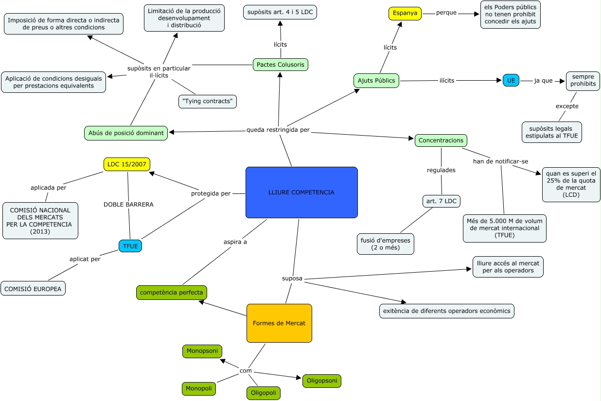
Este Cmap, tiene información relacionada con: Escenari 4 Feria BCN+AIRLINES, Formes de Mercat com Monopsoni, Concentracions han de notificar-se quan es superi el 25% de la quota de mercat (LCD), LLIURE COMPETENCIA queda restringida per Ajuts Públics, LLIURE COMPETENCIA queda restringida per Abús de posició dominant, Pactes Colusoris supòsits en particular il·lícits Aplicació de condicions desiguals per prestacions equivalents, LLIURE COMPETENCIA queda restringida per Concentracions, LLIURE COMPETENCIA suposa Formes de Mercat, Formes de Mercat ???? competència perfecta, Espanya perque els Poders públics no tenen prohibit concedir els ajuts, Abús de posició dominant supòsits en particular il·lícits Limitació de la producció desenvolupament i distribució, Abús de posició dominant supòsits en particular il·lícits Aplicació de condicions desiguals per prestacions equivalents, LDC 15/2007 DOBLE BARRERA TFUE, Ajuts Públics ilícits UE, LLIURE COMPETENCIA queda restringida per Pactes Colusoris, art. 7 LDC ???? fusió d'empreses (2 o més), Abús de posició dominant supòsits en particular il·lícits "Tying contracts", Formes de Mercat com Oligopsoni, LLIURE COMPETENCIA aspira a competència perfecta, Pactes Colusoris supòsits en particular il·lícits Limitació de la producció desenvolupament i distribució, UE ja que sempre prohibits