WARNING:
JavaScript is turned OFF. None of the links on this concept map will
work until it is reactivated.
If you need help turning JavaScript On, click here.
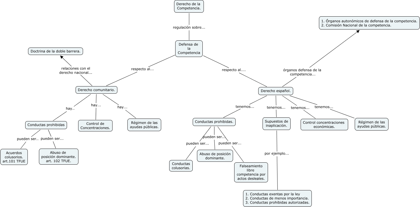
Este Cmap, tiene información relacionada con: Escenari 4 i 5, Supuestos de inaplicación. por ejemplo... 1. Conductas exentas por la ley 2. Conductas de menos importancia. 3. Conductas prohibidas autorizadas., Derecho español. tenemos... Supuestos de inaplicación., Defensa de la Competencia respecto al... Derecho comunitario., Derecho comunitario. hay.. Conductas prohibidas, Conductas prohibidas pueden ser... Abuso de posición dominante. art. 102 TFUE., Derecho comunitario. relaciones con el derecho nacional... Doctrina de la doble barrera., Derecho español. tenemos... Conductas prohibidas., Derecho español. tenemos... Control concentraciones económicas., Derecho español. tenemos... Régimen de las ayudas públicas., Conductas prohibidas pueden ser.. Acuerdos colusorios. art.101 TFUE, Conductas prohibidas. pueden ser... Abuso de posición dominante., Derecho comunitario. hay... Control de Concentraciones., Conductas prohibidas. pueden ser... Falseamiento libre competencia por actos desleales., Derecho español. órganos defensa de la competencia... 1. Órganos autonómicos de defensa de la competencia. 2. Comisión Nacional de la competencia., Derecho de la Competencia. regulación sobre... Defensa de la Competencia, Defensa de la Competencia respecto al.... Derecho español., Conductas prohibidas. pueden ser... Conductas colusorias., Derecho comunitario. hay... Régimen de las ayudas públicas.