WARNING:
JavaScript is turned OFF. None of the links on this concept map will
work until it is reactivated.
If you need help turning JavaScript On, click here.
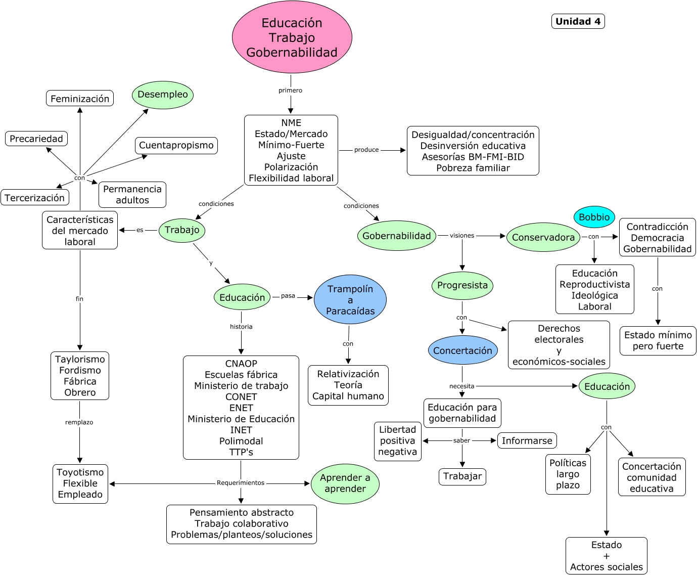
Este Cmap, tiene información relacionada con: Unidad 4, Educación con Concertación comunidad educativa, Educación pasa Trampolín a Paracaídas, Educación para gobernabilidad saber Trabajar, Características del mercado laboral fin Taylorismo Fordismo Fábrica Obrero, Educación con Políticas largo plazo, Progresista con Derechos electorales y económicos-sociales, Trampolín a Paracaídas con Relativización Teoría Capital humano, Características del mercado laboral con Desempleo, Concertación necesita Educación para gobernabilidad, Características del mercado laboral con Cuentapropismo, Taylorismo Fordismo Fábrica Obrero remplazo Toyotismo Flexible Empleado, Gobernabilidad visiones Conservadora, NME Estado/Mercado Mínimo-Fuerte Ajuste Polarización Flexibilidad laboral condiciones Trabajo, NME Estado/Mercado Mínimo-Fuerte Ajuste Polarización Flexibilidad laboral condiciones Gobernabilidad, Educación Trabajo Gobernabilidad primero NME Estado/Mercado Mínimo-Fuerte Ajuste Polarización Flexibilidad laboral, Características del mercado laboral con Tercerización, Conservadora con Educación Reproductivista Ideológica Laboral, CNAOP Escuelas fábrica Ministerio de trabajo CONET ENET Ministerio de Educación INET Polimodal TTP's Requerimientos Pensamiento abstracto Trabajo colaborativo Problemas/planteos/soluciones, Características del mercado laboral con Feminización, Concertación necesita Educación