WARNING:
JavaScript is turned OFF. None of the links on this concept map will
work until it is reactivated.
If you need help turning JavaScript On, click here.
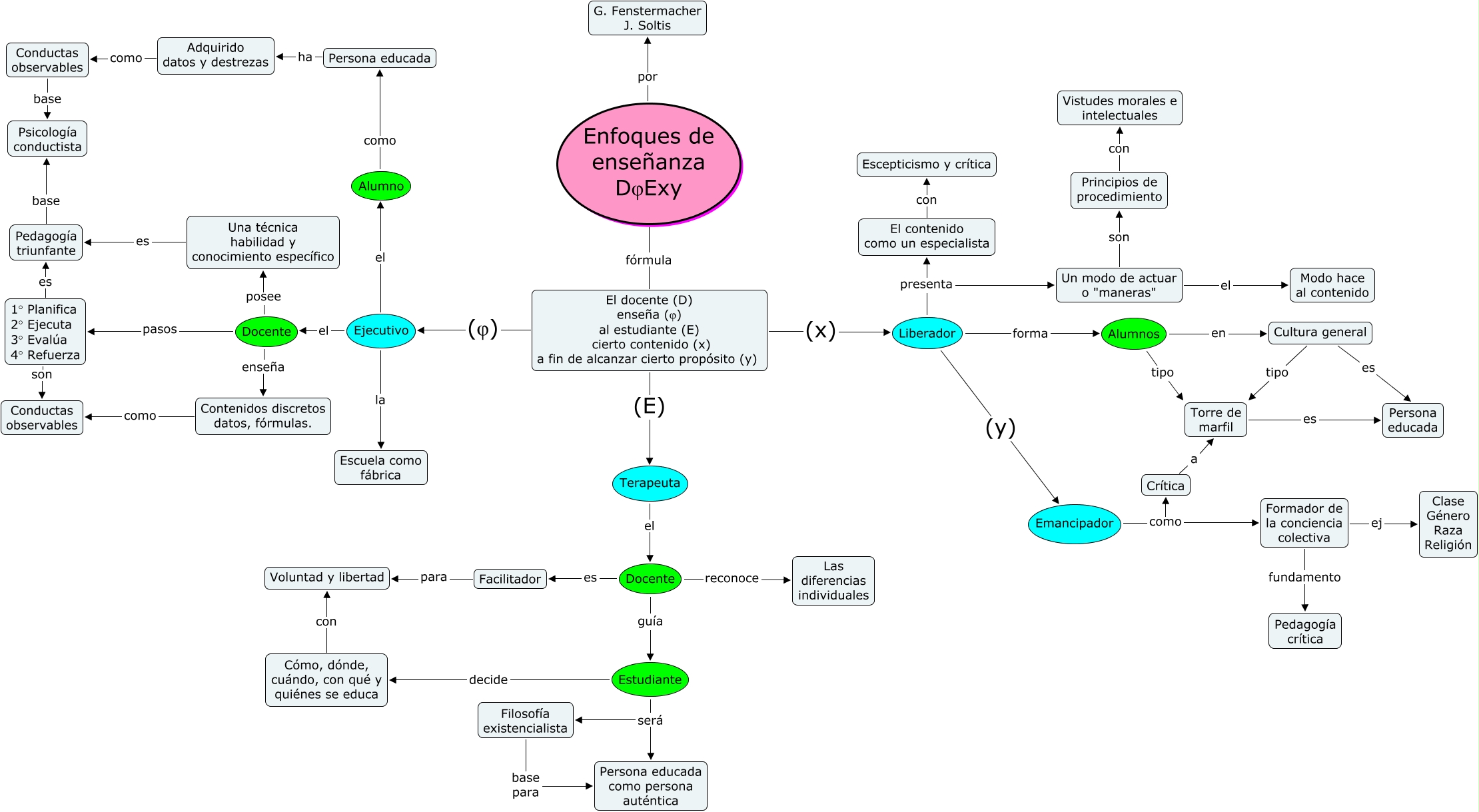
Este Cmap, tiene información relacionada con: EEDUA Tp1 Consigna 3, Cultura general tipo Torre de marfil, Docente enseña Contenidos discretos datos, fórmulas., El contenido como un especialista con Escepticismo y crítica, Estudiante será Filosofía existencialista, Docente posee Una técnica habilidad y conocimiento específico, Docente es Facilitador, Estudiante decide Cómo, dónde, cuándo, con qué y quiénes se educa, 1° Planifica 2° Ejecuta 3° Evalúa 4° Refuerza son Conductas observables, Emancipador como Crítica, Liberador presenta El contenido como un especialista, Cómo, dónde, cuándo, con qué y quiénes se educa con Voluntad y libertad, Adquirido datos y destrezas como Conductas observables, Filosofía existencialista base para Persona educada como persona auténtica, Ejecutivo el Alumno, Ejecutivo el Docente, Liberador (y) Emancipador, Formador de la conciencia colectiva ej Clase Género Raza Religión, Docente guía Estudiante, Alumnos en Cultura general, Alumnos tipo Torre de marfil