WARNING:
JavaScript is turned OFF. None of the links on this concept map will
work until it is reactivated.
If you need help turning JavaScript On, click here.
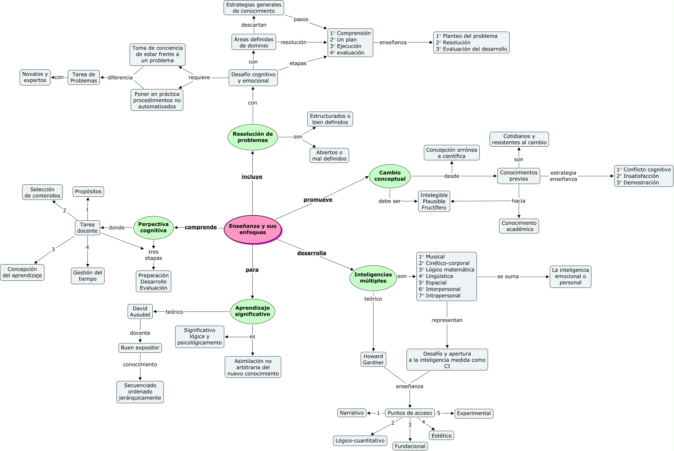
Este Cmap, tiene información relacionada con: EEDUA Tp1 Consigna 1, Aprendizaje significativo teórico David Ausubel, Desafío cognitivo y emocional requiere Toma de conciencia de estar frente a un problema, Perpectiva cognitiva donde Tarea docente, Resolución de problemas son Abiertos o mal definidos, Tarea de Problemas con Novatos y expertos, Puntos de acceso 5 Experimental, Enseñanza y sus enfoques para Aprendizaje significativo, Aprendizaje significativo es Asimilación no arbitraria del nuevo conocimiento, Tarea docente 4 Gestión del tiempo, David Ausubel docente Buen expositor, Áreas definidas de dominio descartan Estrategias generales de conocimiento, Tarea docente 2 Selección de contenidos, Aprendizaje significativo es Significativo lógica y psicológicamente, Enseñanza y sus enfoques incluye Resolución de problemas, Puntos de acceso 2 Lógico-cuantitativo, Cambio conceptual debe ser Intelegible Plausible Fructífero, Cambio conceptual desde Concepción errónea a científica, Desafío cognitivo y emocional etapas 1° Comprensión 2° Un plan 3° Ejecución 4° evaluación, Conocimientos previos hacia Conocimiento académico, Desafío cognitivo y emocional con Áreas definidas de dominio