WARNING:
JavaScript is turned OFF. None of the links on this concept map will
work until it is reactivated.
If you need help turning JavaScript On, click here.
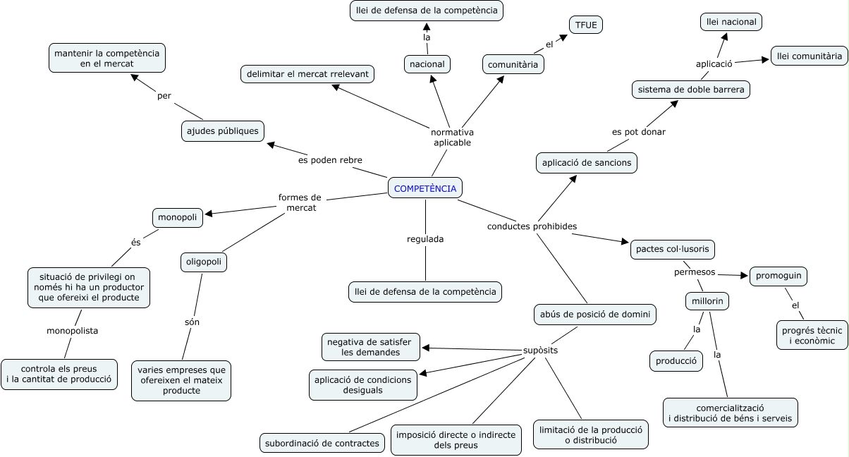
Este Cmap, tiene información relacionada con: competència, nacional la llei de defensa de la competència, comunitària el TFUE, COMPETÈNCIA es poden rebre ajudes públiques, abús de posició de domini supòsits imposició directe o indirecte dels preus, pactes col·lusoris permesos millorin, COMPETÈNCIA formes de mercat monopoli, millorin la comercialització i distribució de béns i serveis, abús de posició de domini supòsits limitació de la producció o distribució, ajudes públiques per mantenir la competència en el mercat, situació de privilegi on només hi ha un productor que ofereixi el producte monopolista controla els preus i la cantitat de producció, COMPETÈNCIA formes de mercat oligopoli, abús de posició de domini supòsits aplicació de condicions desiguals, sistema de doble barrera aplicació llei nacional, monopoli és situació de privilegi on només hi ha un productor que ofereixi el producte, pactes col·lusoris permesos promoguin, COMPETÈNCIA normativa aplicable nacional, millorin la producció, COMPETÈNCIA normativa aplicable comunitària, COMPETÈNCIA conductes prohibides aplicació de sancions, aplicació de sancions es pot donar sistema de doble barrera