WARNING:
JavaScript is turned OFF. None of the links on this concept map will
work until it is reactivated.
If you need help turning JavaScript On, click here.
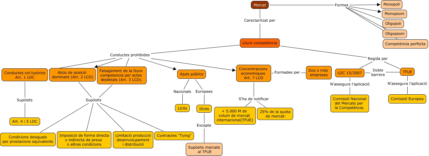
Aquest mapa conceptual conté informació relacionada amb: Formes mercat, LDC 15/2007 Doble barrera TFUE, Abús de posició dominant (Art. 2 LCD) Supósits Condicions desiguals per prestacions equivalents, Lliure competència Conductes prohibides Concentracions economiques Art. 7 LCD, LDC 15/2007 N'assegura l'aplicació Comissió Nacional del Mercats per la Competència., Ilícits Excepte Supòsits marcats al TFUE, Mercat Formes Competència perfecta, Ajuts públics Europees Ilícits, Lliure competència Regida per LDC 15/2007, Mercat Formes Oligopsoni, Lliure competència Conductes prohibides Conductes col·lusòries Art. 1 LDC, Lliure competència Conductes prohibides Falsajament de la lliure competencia per actes deslleials (Art. 3 LCD)., Lliure competència Regida per TFUE, Falsajament de la lliure competencia per actes deslleials (Art. 3 LCD). Supósits Condicions desiguals per prestacions equivalents, Abús de posició dominant (Art. 2 LCD) Supósits Imposició de forma directa o indirecta de preus o altres condicions, Concentracions economiques Art. 7 LCD Formades per Dos o més empreses, Lliure competència Conductes prohibides Abús de posició dominant (Art. 2 LCD), Abús de posició dominant (Art. 2 LCD) Supósits Contractes "Tying", TFUE N'assegura l'aplicació Comissió Europea, Lliure competència Conductes prohibides Ajuts públics, Mercat Carectaritzat per Lliure competència