WARNING:
JavaScript is turned OFF. None of the links on this concept map will
work until it is reactivated.
If you need help turning JavaScript On, click here.
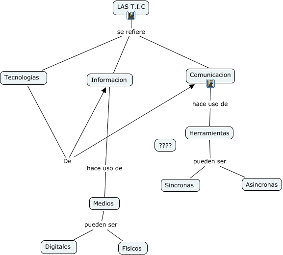
Este Cmap, tiene información relacionada con: Sin Título 2, Tecnologias De Informacion, Comunicacion hace uso de Herramientas, Tecnologias De Comunicacion, Herramientas pueden ser Sincronas, Informacion hace uso de Medios, LAS T.I.C se refiere Tecnologias, LAS T.I.C se refiere Informacion, LAS T.I.C se refiere Comunicacion, Medios pueden ser Fisicos, Herramientas pueden ser Asincronas, Medios pueden ser Digitales