WARNING:
JavaScript is turned OFF. None of the links on this concept map will
work until it is reactivated.
If you need help turning JavaScript On, click here.
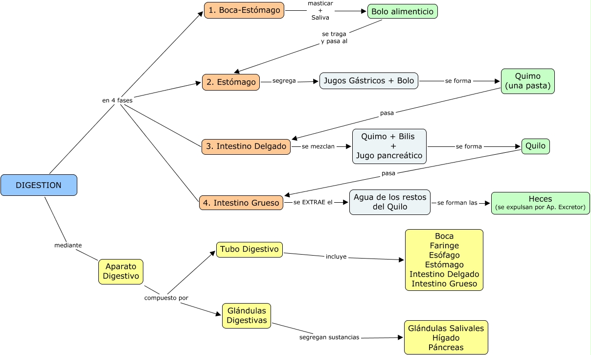
Este Cmap, tiene información relacionada con: DIGESTIÓN, Jugos Gástricos + Bolo se forma Quimo (una pasta), Aparato Digestivo compuesto por Tubo Digestivo, Quimo (una pasta) pasa 3. Intestino Delgado, Bolo alimenticio se traga y pasa al 2. Estómago, 2. Estómago segrega Jugos Gástricos + Bolo, 4. Intestino Grueso se EXTRAE el Agua de los restos del Quilo, Tubo Digestivo incluye Boca Faringe Esófago Estómago Intestino Delgado Intestino Grueso, DIGESTION en 4 fases 3. Intestino Delgado, DIGESTION en 4 fases 2. Estómago, Quimo + Bilis + Jugo pancreático se forma Quilo, Glándulas Digestivas segregan sustancias Glándulas Salivales Hígado Páncreas, DIGESTION mediante Aparato Digestivo, Quilo pasa 4. Intestino Grueso, Aparato Digestivo compuesto por Glándulas Digestivas, 1. Boca-Estómago masticar + Saliva Bolo alimenticio, DIGESTION en 4 fases 1. Boca-Estómago, DIGESTION en 4 fases 4. Intestino Grueso, 3. Intestino Delgado se mezclan Quimo + Bilis + Jugo pancreático, Agua de los restos del Quilo se forman las Heces (se expulsan por Ap. Excretor)