WARNING:
JavaScript is turned OFF. None of the links on this concept map will
work until it is reactivated.
If you need help turning JavaScript On, click here.
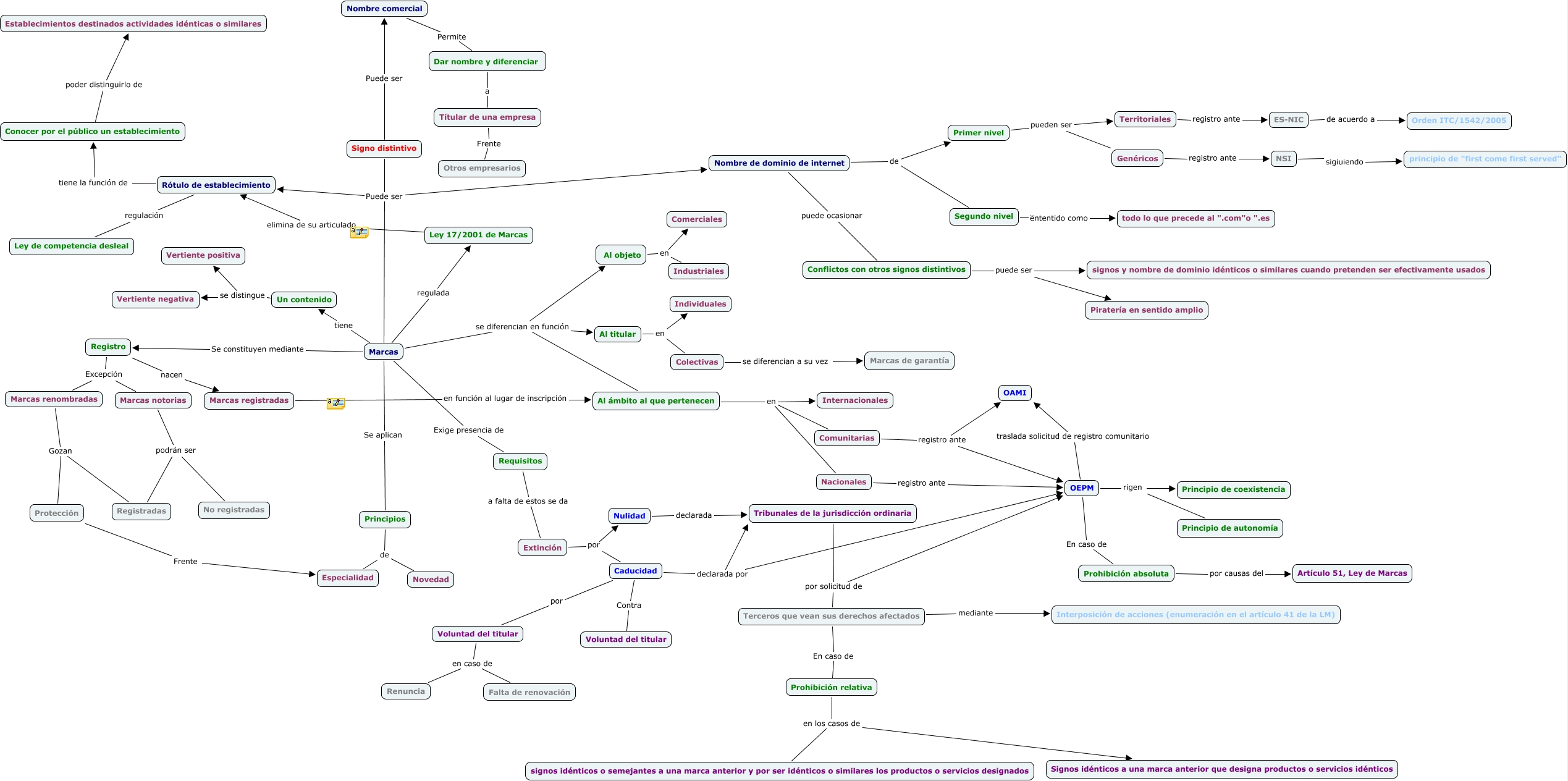
Este Cmap, tiene información relacionada con: Mapa conceptual- Las patentes, Conflictos con otros signos distintivos puede ser signos y nombre de dominio idénticos o similares cuando pretenden ser efectivamente usados, Primer nivel pueden ser Genéricos, Signo distintivo Puede ser Nombre comercial, Principios de Novedad, Requisitos a falta de estos se da Extinción, Conocer por el público un establecimiento poder distinguirlo de Establecimientos destinados actividades idénticas o similares, Signo distintivo Puede ser Marcas, Marcas regulada Ley 17/2001 de Marcas, Segundo nivel ëntentido como todo lo que precede al ".com"o ".es, Registro Excepción Marcas notorias, Signo distintivo Puede ser Nombre de dominio de internet, Voluntad del titular en caso de Falta de renovación, Conflictos con otros signos distintivos puede ser Piratería en sentido amplio, Rótulo de establecimiento tiene la función de Conocer por el público un establecimiento, Prohibición relativa en los casos de signos idénticos o semejantes a una marca anterior y por ser idénticos o similares los productos o servicios designados, Terceros que vean sus derechos afectados mediante Interposición de acciones (enumeración en el artículo 41 de la LM), Al ámbito al que pertenecen en Internacionales, Primer nivel pueden ser Territoriales, Colectivas se diferencian a su vez Marcas de garantía, Extinción por Caducidad