WARNING:
JavaScript is turned OFF. None of the links on this concept map will
work until it is reactivated.
If you need help turning JavaScript On, click here.
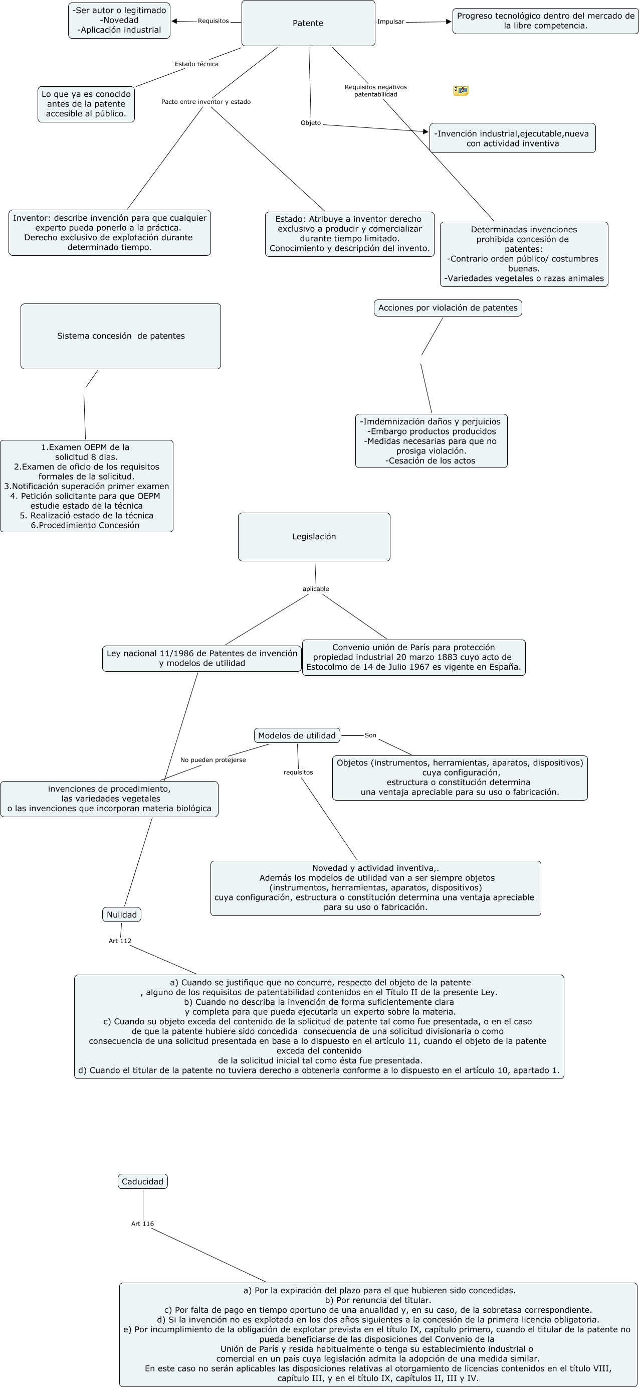
Este Cmap, tiene información relacionada con: robafaves, Ley nacional 11/1986 de Patentes de invención y modelos de utilidad ???? Nulidad, Patente Impulsar Progreso tecnológico dentro del mercado de la libre competencia., Patente Requisitos negativos patentabilidad Determinadas invenciones prohibida concesión de patentes: -Contrario orden público/ costumbres buenas. -Variedades vegetales o razas animales, Patente Pacto entre inventor y estado Estado: Atribuye a inventor derecho exclusivo a producir y comercializar durante tiempo limitado. Conocimiento y descripción del invento., Legislación aplicable Ley nacional 11/1986 de Patentes de invención y modelos de utilidad, Acciones por violación de patentes -Imdemnización daños y perjuicios -Embargo productos producidos -Medidas necesarias para que no prosiga violación. -Cesación de los actos, Patente Objeto -Invención industrial,ejecutable,nueva con actividad inventiva, Sistema concesión de patentes 1.Examen OEPM de la solicitud 8 dias. 2.Examen de oficio de los requisitos formales de la solicitud. 3.Notificación superación primer examen 4. Petición solicitante para que OEPM estudie estado de la técnica 5. Realizació estado de la técnica 6.Procedimiento Concesión, Patente Estado técnica Lo que ya es conocido antes de la patente accesible al público., Patente Requisitos -Ser autor o legitimado -Novedad -Aplicación industrial, Modelos de utilidad requisitos Novedad y actividad inventiva,. Además los modelos de utilidad van a ser siempre objetos (instrumentos, herramientas, aparatos, dispositivos) cuya configuración, estructura o constitución determina una ventaja apreciable para su uso o fabricación., Legislación aplicable Convenio unión de París para protección propiedad industrial 20 marzo 1883 cuyo acto de Estocolmo de 14 de Julio 1967 es vigente en España., Patente Pacto entre inventor y estado Inventor: describe invención para que cualquier experto pueda ponerlo a la práctica. Derecho exclusivo de explotación durante determinado tiempo., Nulidad Art 112 a) Cuando se justifique que no concurre, respecto del objeto de la patente , alguno de los requisitos de patentabilidad contenidos en el Título II de la presente Ley. b) Cuando no describa la invención de forma suficientemente clara y completa para que pueda ejecutarla un experto sobre la materia. c) Cuando su objeto exceda del contenido de la solicitud de patente tal como fue presentada, o en el caso de que la patente hubiere sido concedida consecuencia de una solicitud divisionaria o como consecuencia de una solicitud presentada en base a lo dispuesto en el artículo 11, cuando el objeto de la patente exceda del contenido de la solicitud inicial tal como ésta fue presentada. d) Cuando el titular de la patente no tuviera derecho a obtenerla conforme a lo dispuesto en el artículo 10, apartado 1., Modelos de utilidad Son Objetos (instrumentos, herramientas, aparatos, dispositivos) cuya configuración, estructura o constitución determina una ventaja apreciable para su uso o fabricación., Caducidad Art 116 a) Por la expiración del plazo para el que hubieren sido concedidas. b) Por renuncia del titular. c) Por falta de pago en tiempo oportuno de una anualidad y, en su caso, de la sobretasa correspondiente. d) Si la invención no es explotada en los dos años siguientes a la concesión de la primera licencia obligatoria. e) Por incumplimiento de la obligación de explotar prevista en el título IX, capítulo primero, cuando el titular de la patente no pueda beneficiarse de las disposiciones del Convenio de la Unión de París y resida habitualmente o tenga su establecimiento industrial o comercial en un país cuya legislación admita la adopción de una medida similar. En este caso no serán aplicables las disposiciones relativas al otorgamiento de licencias contenidos en el título VIII, capítulo III, y en el título IX, capítulos II, III y IV., Modelos de utilidad No pueden protejerse invenciones de procedimiento, las variedades vegetales o las invenciones que incorporan materia biológica