WARNING:
JavaScript is turned OFF. None of the links on this concept map will
work until it is reactivated.
If you need help turning JavaScript On, click here.
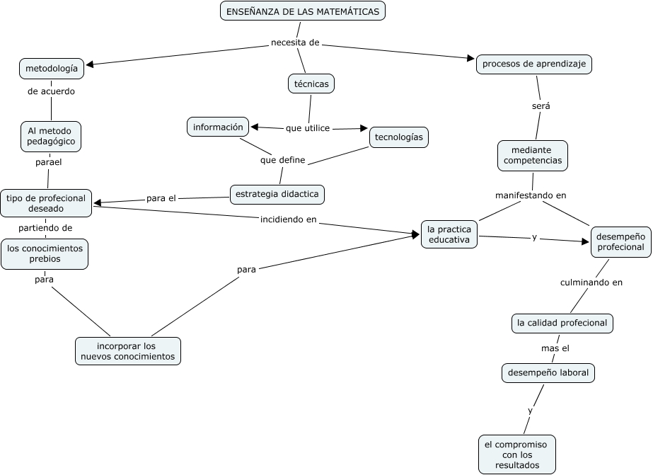
Este Cmap, tiene información relacionada con: la enseñanza de las matemáticasi, mediante competencias manifestando en desempeño profecional, ENSEÑANZA DE LAS MATEMÁTICAS necesita de metodología, estrategia didactica para el tipo de profecional deseado, técnicas que utilice información, desempeño profecional culminando en la calidad profecional, los conocimientos prebios para incorporar los nuevos conocimientos, Al metodo pedagógico parael tipo de profecional deseado, metodología de acuerdo Al metodo pedagógico, incorporar los nuevos conocimientos para la practica educativa, información que define estrategia didactica, mediante competencias manifestando en la practica educativa, tipo de profecional deseado incidiendo en la practica educativa, la calidad profecional mas el desempeño laboral, desempeño laboral y el compromiso con los resultados, la practica educativa y desempeño profecional, técnicas que utilice tecnologías, procesos de aprendizaje será mediante competencias, tecnologías que define estrategia didactica, ENSEÑANZA DE LAS MATEMÁTICAS necesita de procesos de aprendizaje, ENSEÑANZA DE LAS MATEMÁTICAS necesita de técnicas