WARNING:
JavaScript is turned OFF. None of the links on this concept map will
work until it is reactivated.
If you need help turning JavaScript On, click here.
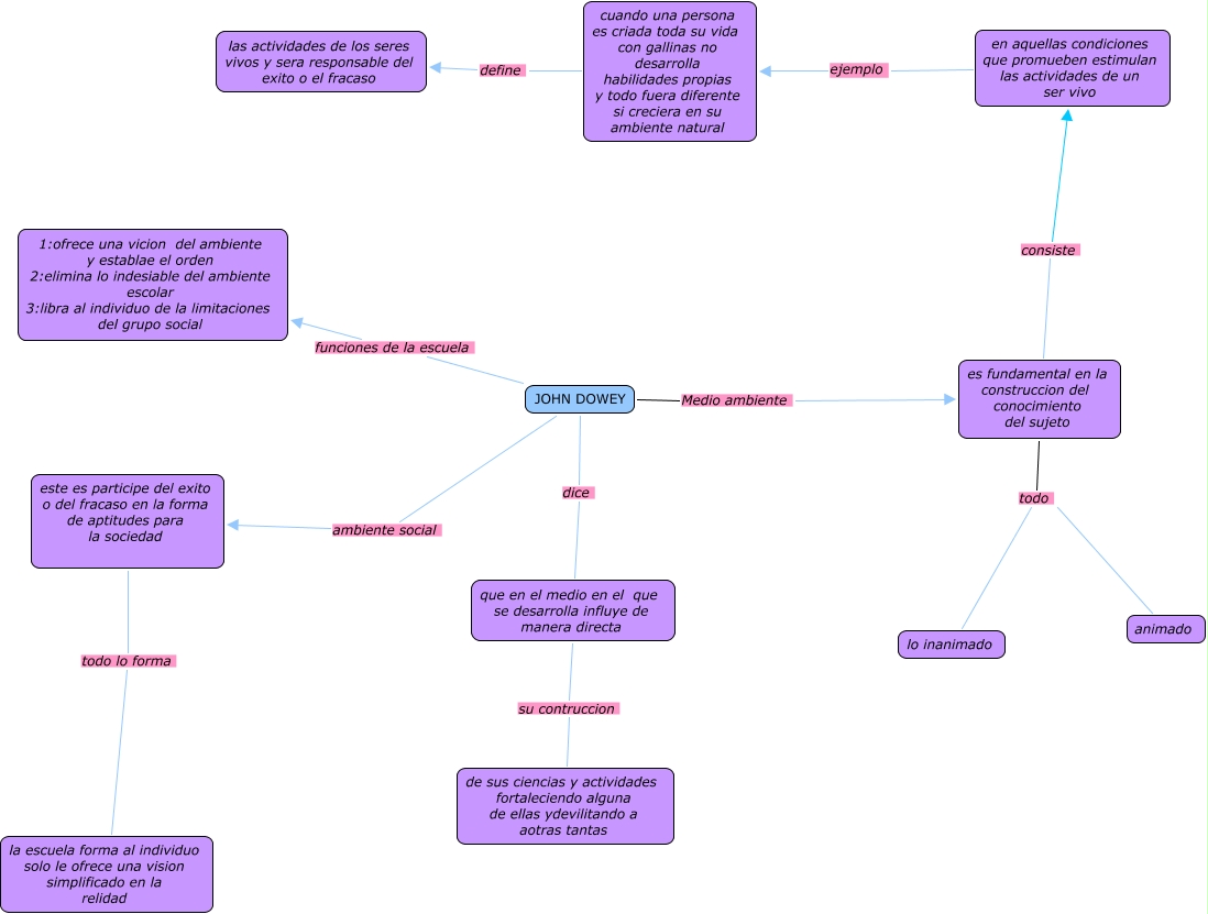
Este Cmap, tiene información relacionada con: john dowey, JOHN DOWEY funciones de la escuela 1:ofrece una vicion del ambiente y establae el orden 2:elimina lo indesiable del ambiente escolar 3:libra al individuo de la limitaciones del grupo social, es fundamental en la construccion del conocimiento del sujeto todo animado, en aquellas condiciones que promueben estimulan las actividades de un ser vivo ejemplo cuando una persona es criada toda su vida con gallinas no desarrolla habilidades propias y todo fuera diferente si creciera en su ambiente natural, es fundamental en la construccion del conocimiento del sujeto todo lo inanimado, cuando una persona es criada toda su vida con gallinas no desarrolla habilidades propias y todo fuera diferente si creciera en su ambiente natural define las actividades de los seres vivos y sera responsable del exito o el fracaso, es fundamental en la construccion del conocimiento del sujeto consiste en aquellas condiciones que promueben estimulan las actividades de un ser vivo, JOHN DOWEY ambiente social este es participe del exito o del fracaso en la forma de aptitudes para la sociedad, que en el medio en el que se desarrolla influye de manera directa su contruccion de sus ciencias y actividades fortaleciendo alguna de ellas ydevilitando a aotras tantas, este es participe del exito o del fracaso en la forma de aptitudes para la sociedad todo lo forma la escuela forma al individuo solo le ofrece una vision simplificado en la relidad, JOHN DOWEY dice que en el medio en el que se desarrolla influye de manera directa, JOHN DOWEY Medio ambiente es fundamental en la construccion del conocimiento del sujeto