WARNING:
JavaScript is turned OFF. None of the links on this concept map will
work until it is reactivated.
If you need help turning JavaScript On, click here.
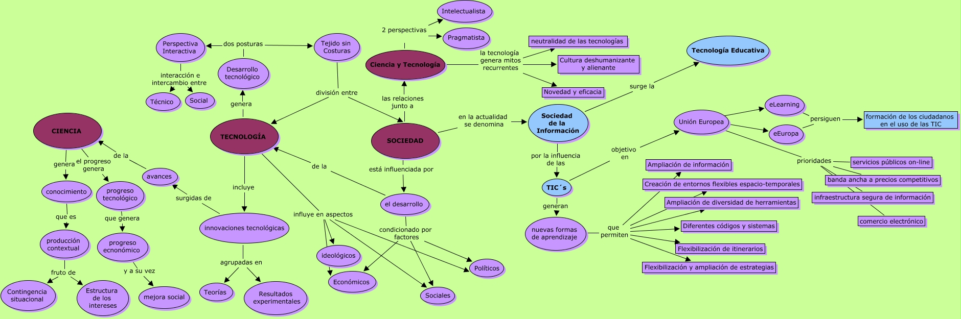
Este Cmap, tiene información relacionada con: CabezaLópez_SilviaMariana_Mapa2, el desarrollo condicionado por factores Económicos, innovaciones tecnológicas agrupadas en Resultados experimentales, Tejido sin Costuras división entre TECNOLOGÍA, innovaciones tecnológicas agrupadas en Teorías, Ciencia y Tecnología la tecnología genera mitos recurrentes neutralidad de las tecnologías, nuevas formas de aprendizaje que permiten Ampliación de información, SOCIEDAD las relaciones junto a Ciencia y Tecnología, progreso ecnonómico y a su vez mejora social, producción contextual fruto de Contingencia situacional, Unión Europea proyectos eLearning, Unión Europea prioridades banda ancha a precios competitivos, Sociedad de la Información por la influencia de las TIC´s, Desarrollo tecnológico dos posturas Tejido sin Costuras, nuevas formas de aprendizaje que permiten Creación de entornos flexibles espacio-temporales, el desarrollo condicionado por factores Sociales, TECNOLOGÍA influye en aspectos ideológicos, SOCIEDAD está influenciada por el desarrollo, Tejido sin Costuras división entre SOCIEDAD, Ciencia y Tecnología 2 perspectivas Intelectualista, Sociedad de la Información surge la Tecnología Educativa