WARNING:
JavaScript is turned OFF. None of the links on this concept map will
work until it is reactivated.
If you need help turning JavaScript On, click here.
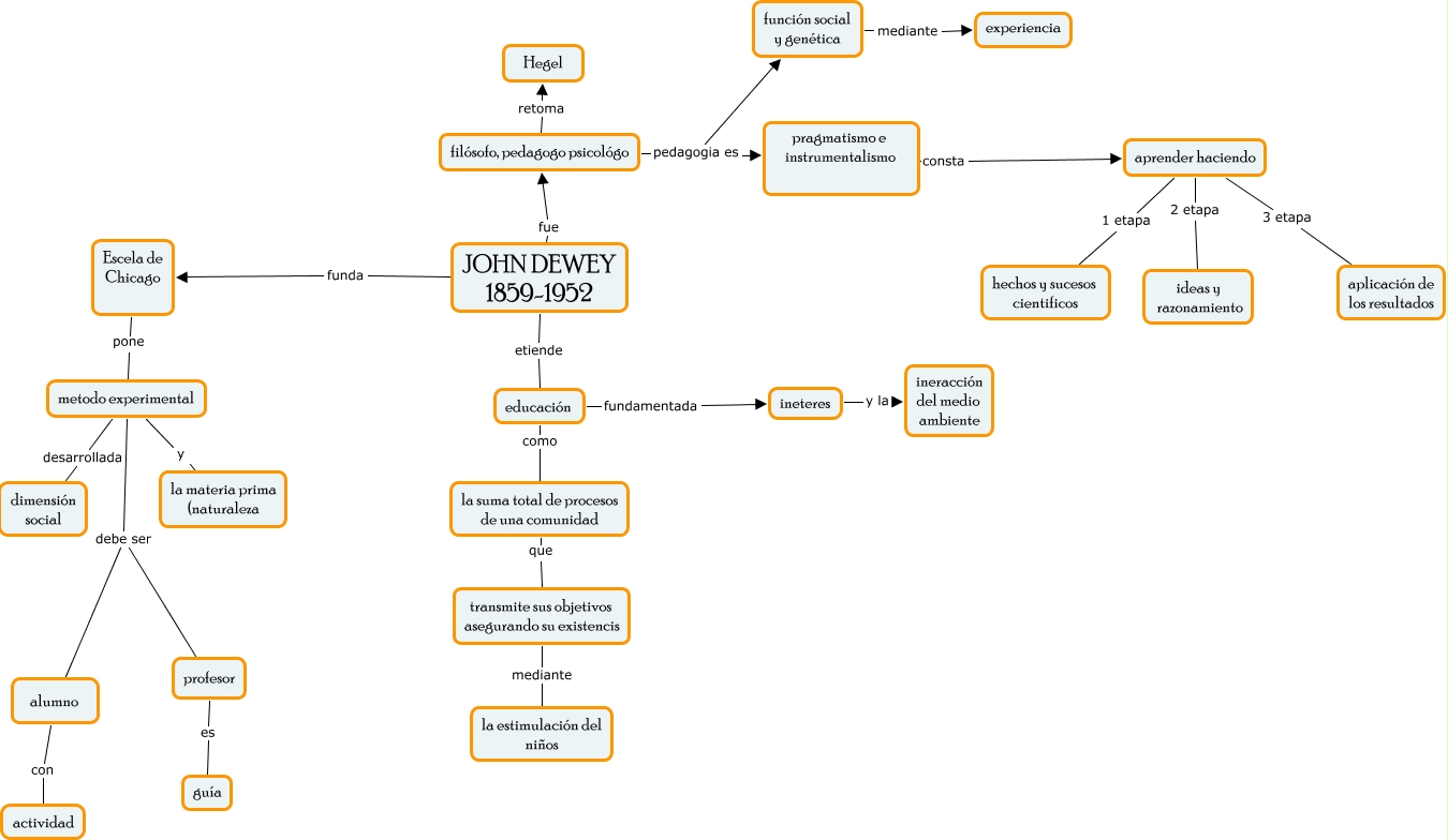
Este Cmap, tiene información relacionada con: John dewey, la suma total de procesos de una comunidad que transmite sus objetivos asegurando su existencis, aprender haciendo 2 etapa ideas y razonamiento, metodo experimental debe ser alumno, metodo experimental desarrollada dimensión social, profesor es guía, metodo experimental debe ser profesor, JOHN DEWEY 1859-1952 fue filósofo, pedagogo psicológo, filósofo, pedagogo psicológo retoma Hegel, aprender haciendo 3 etapa aplicación de los resultados, JOHN DEWEY 1859-1952 funda Escela de Chicago, aprender haciendo 1 etapa hechos y sucesos cientificos, Escela de Chicago pone metodo experimental, pragmatismo e instrumentalismo consta aprender haciendo, filósofo, pedagogo psicológo pedagogia es pragmatismo e instrumentalismo, metodo experimental y la materia prima (naturaleza, alumno con actividad, JOHN DEWEY 1859-1952 etiende educación, transmite sus objetivos asegurando su existencis mediante la estimulación del niños, filósofo, pedagogo psicológo pedagogia es función social y genética, ineteres y la ineracción del medio ambiente