WARNING:
JavaScript is turned OFF. None of the links on this concept map will
work until it is reactivated.
If you need help turning JavaScript On, click here.
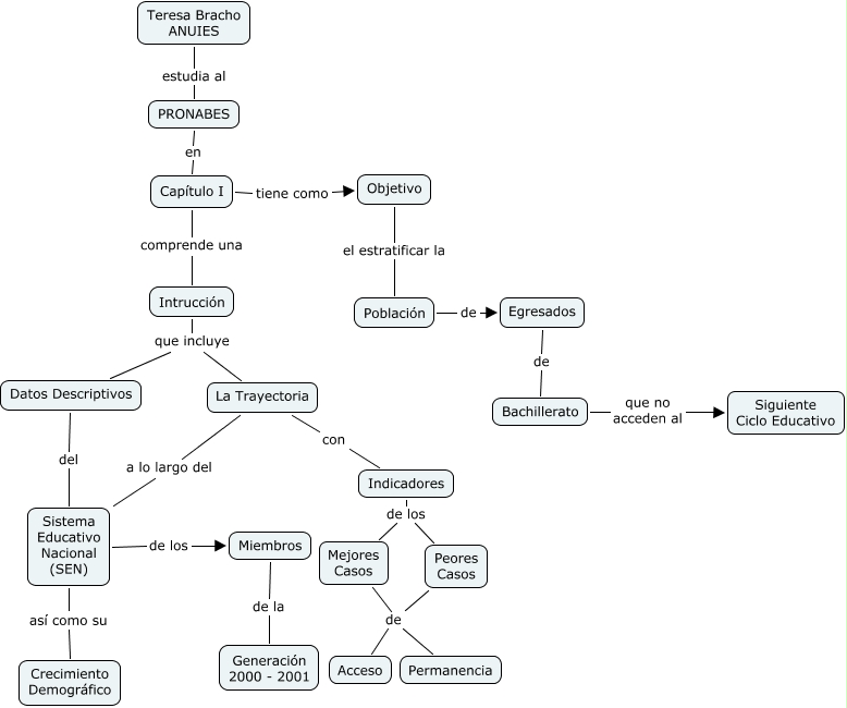
Este Cmap, tiene información relacionada con: MCEvaliacion de Becas A1 Introduccion, Teresa Bracho ANUIES estudia al PRONABES, Miembros de la Generación 2000 - 2001, Capítulo I comprende una Intrucción, Intrucción que incluye La Trayectoria, Sistema Educativo Nacional (SEN) así como su Crecimiento Demográfico, La Trayectoria a lo largo del Sistema Educativo Nacional (SEN), PRONABES en Capítulo I, Indicadores de los Peores Casos, Bachillerato que no acceden al Siguiente Ciclo Educativo, Mejores Casos de Acceso, La Trayectoria con Indicadores, Egresados de Bachillerato, Intrucción que incluye Datos Descriptivos, Peores Casos de Permanencia, Sistema Educativo Nacional (SEN) de los Miembros, Mejores Casos de Permanencia, Objetivo el estratificar la Población, Población de Egresados, Peores Casos de Acceso, Indicadores de los Mejores Casos